HOME   LIST
‹–   –›

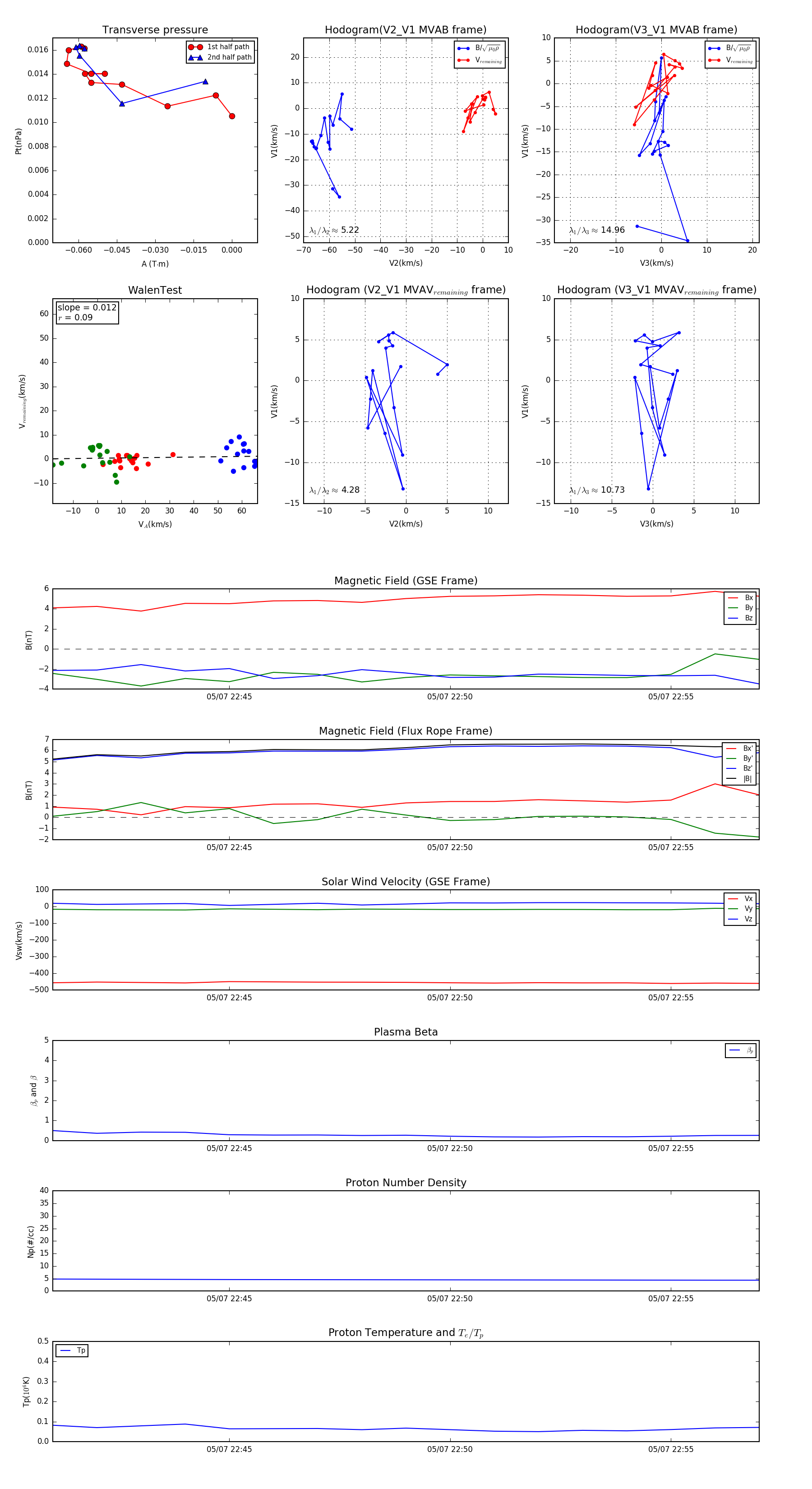
Flux Rope in 2009

Flux Rope Event 2009-05-07 22:41 ~ 2009-05-07 22:57 (17 minutes)


plot