HOME   LIST
‹–   –›

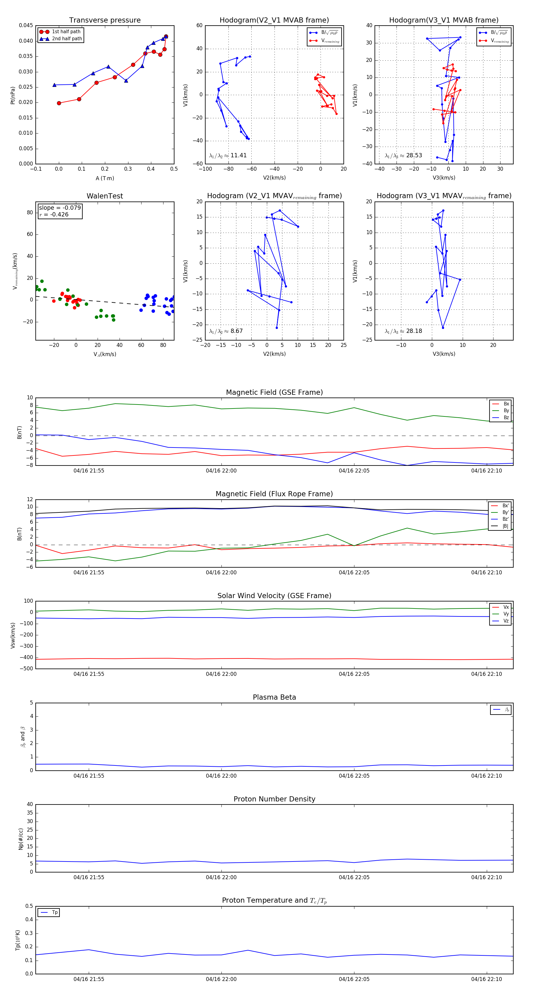
Flux Rope in 2009

Flux Rope Event 2009-04-16 21:53 ~ 2009-04-16 22:11 (19 minutes)


plot