HOME   LIST
‹–   –›

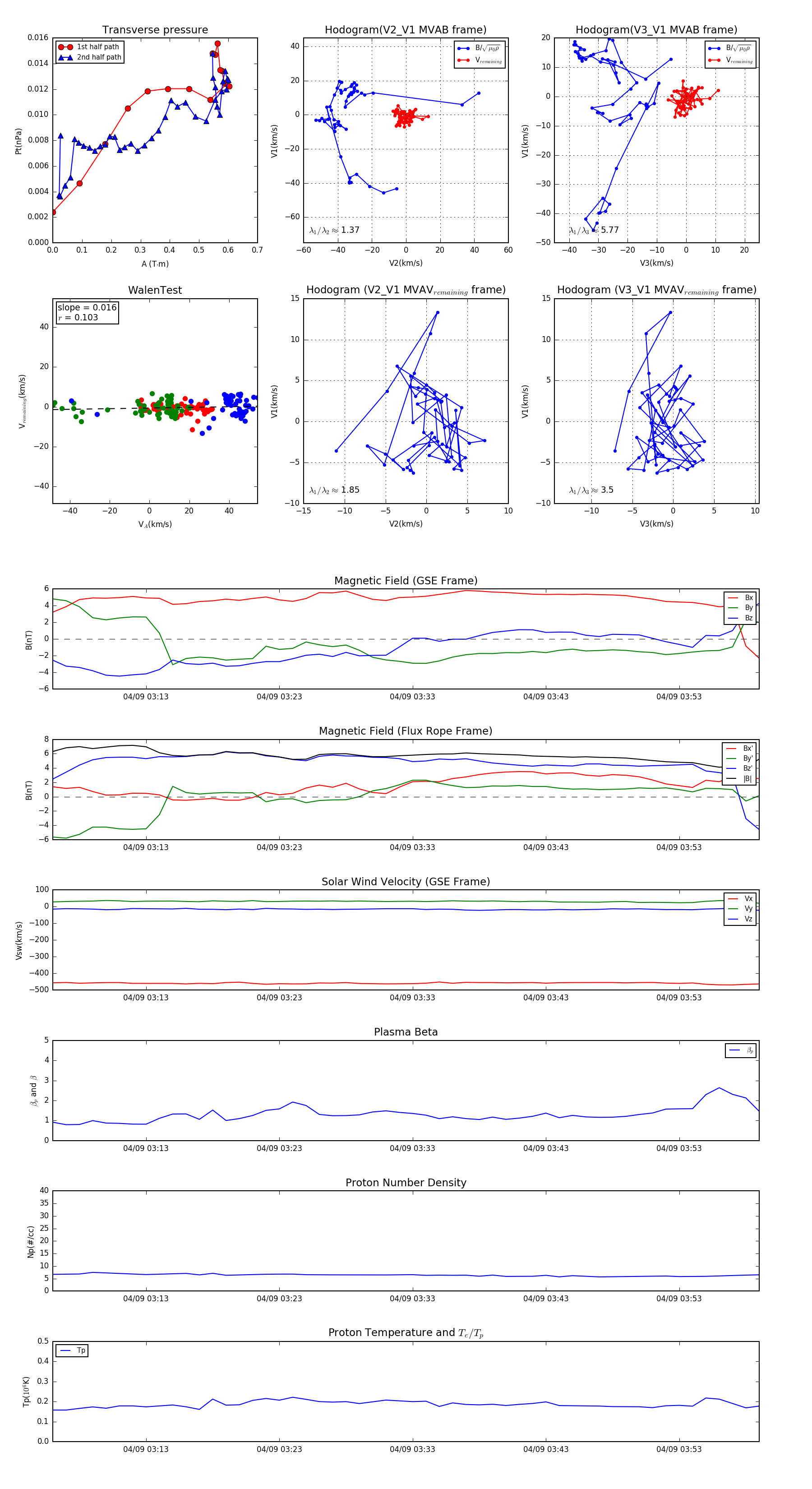
Flux Rope in 2009

Flux Rope Event 2009-04-09 03:06 ~ 2009-04-09 03:59 (54 minutes)


plot