HOME   LIST
‹–   –›

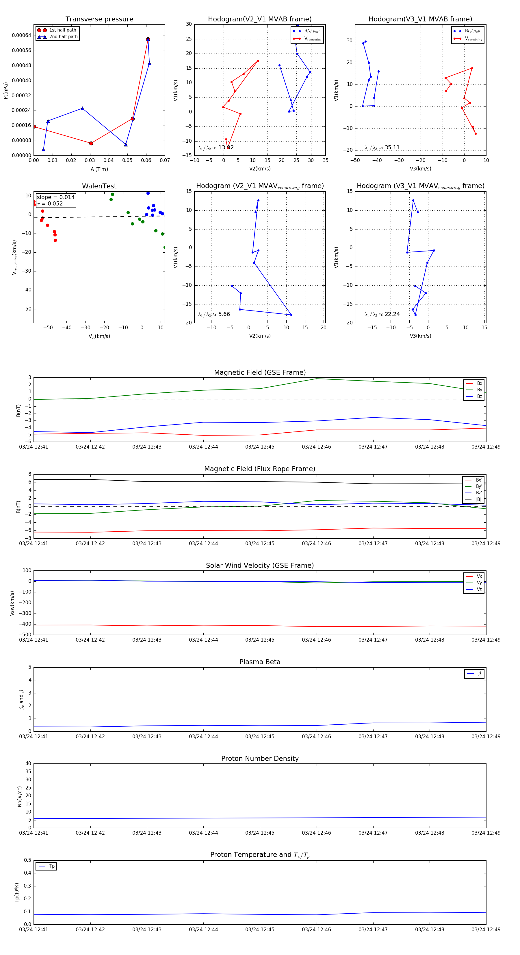
Flux Rope in 2009

Flux Rope Event 2009-03-24 12:41 ~ 2009-03-24 12:49 (9 minutes)


plot