HOME   LIST
‹–   –›

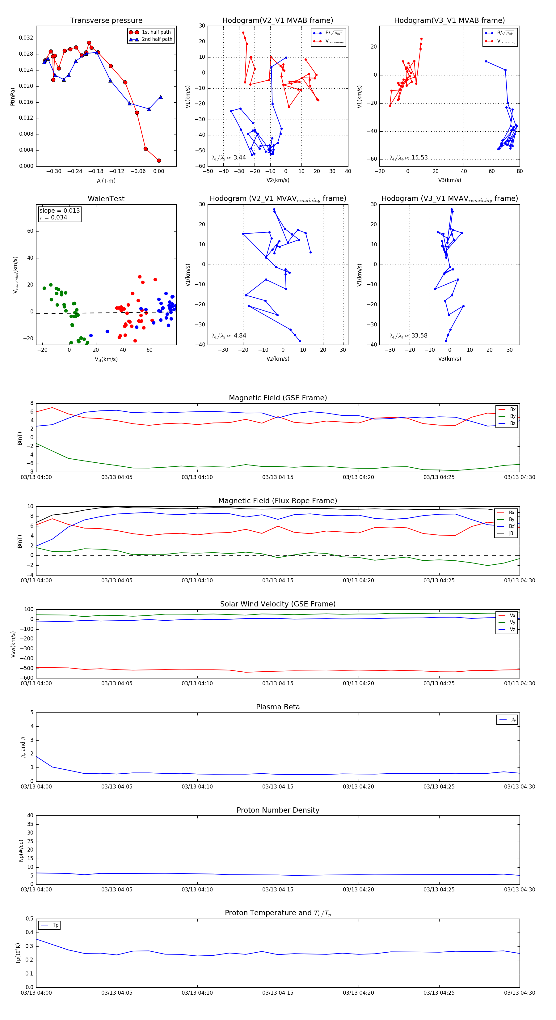
Flux Rope in 2009

Flux Rope Event 2009-03-13 04:00 ~ 2009-03-13 04:30 (31 minutes)


plot