HOME   LIST
‹–   –›

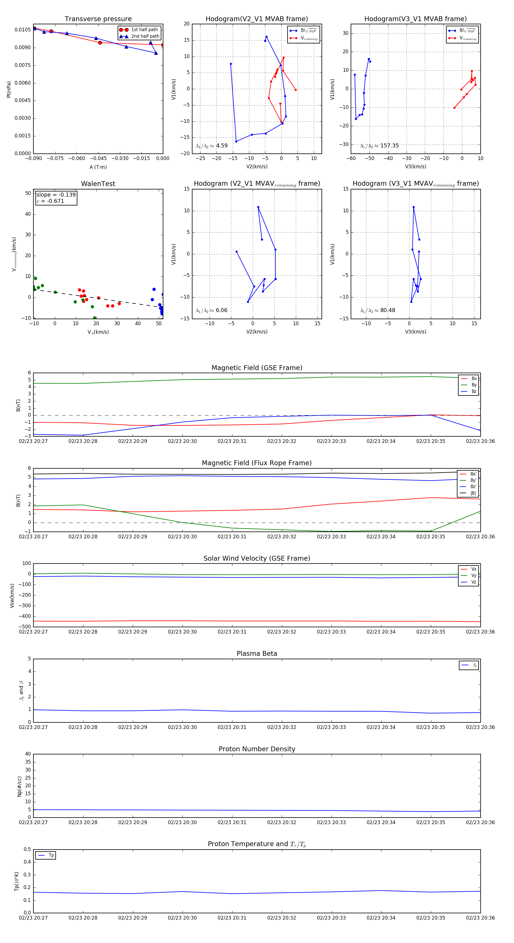
Flux Rope in 2009

Flux Rope Event 2009-02-23 20:27 ~ 2009-02-23 20:36 (10 minutes)


plot