HOME   LIST
‹–   –›

Flux Rope in 2009

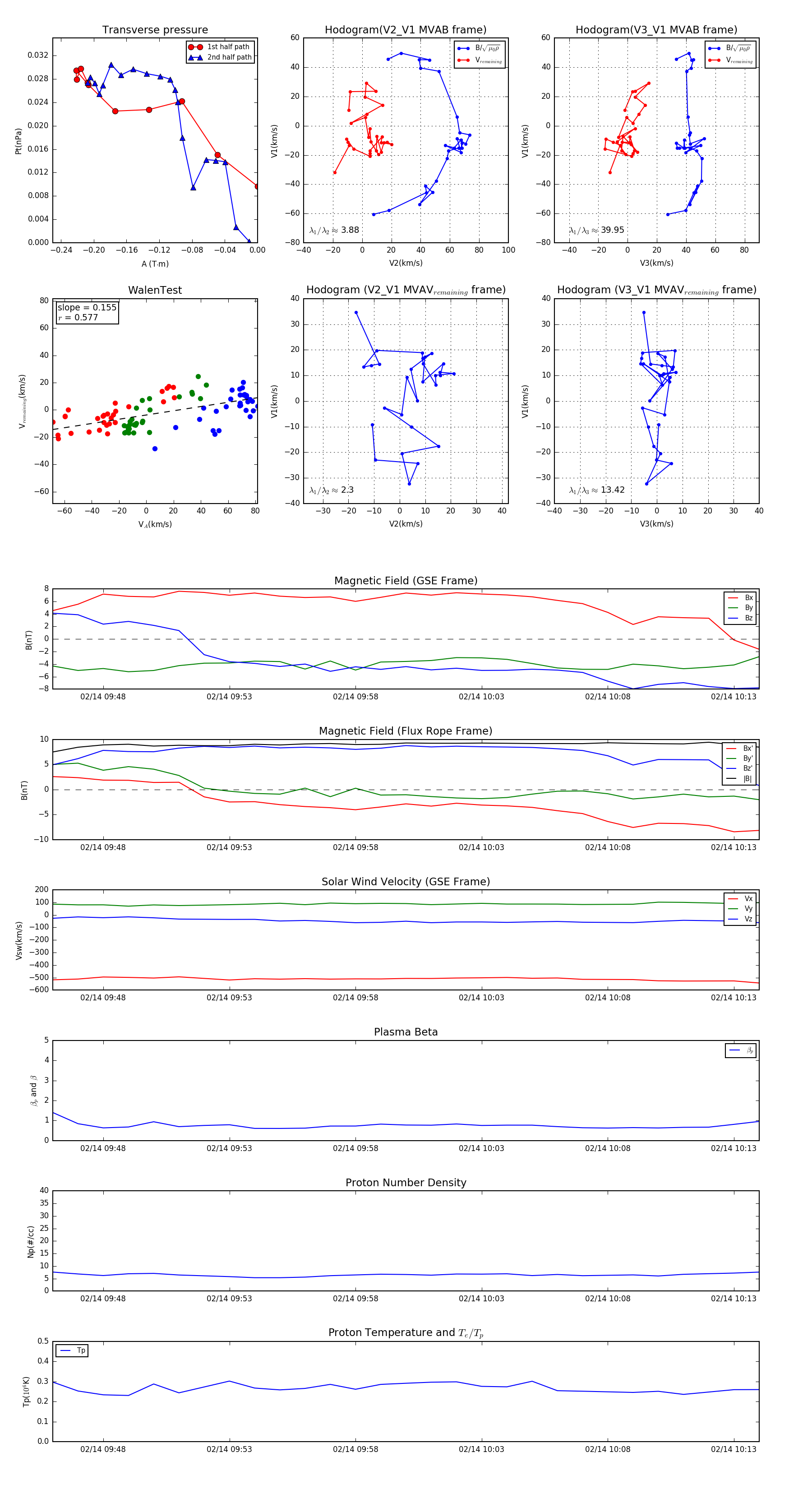
Flux Rope Event 2009-02-14 09:46 ~ 2009-02-14 10:14 (29 minutes)


plot