HOME   LIST
‹–   –›

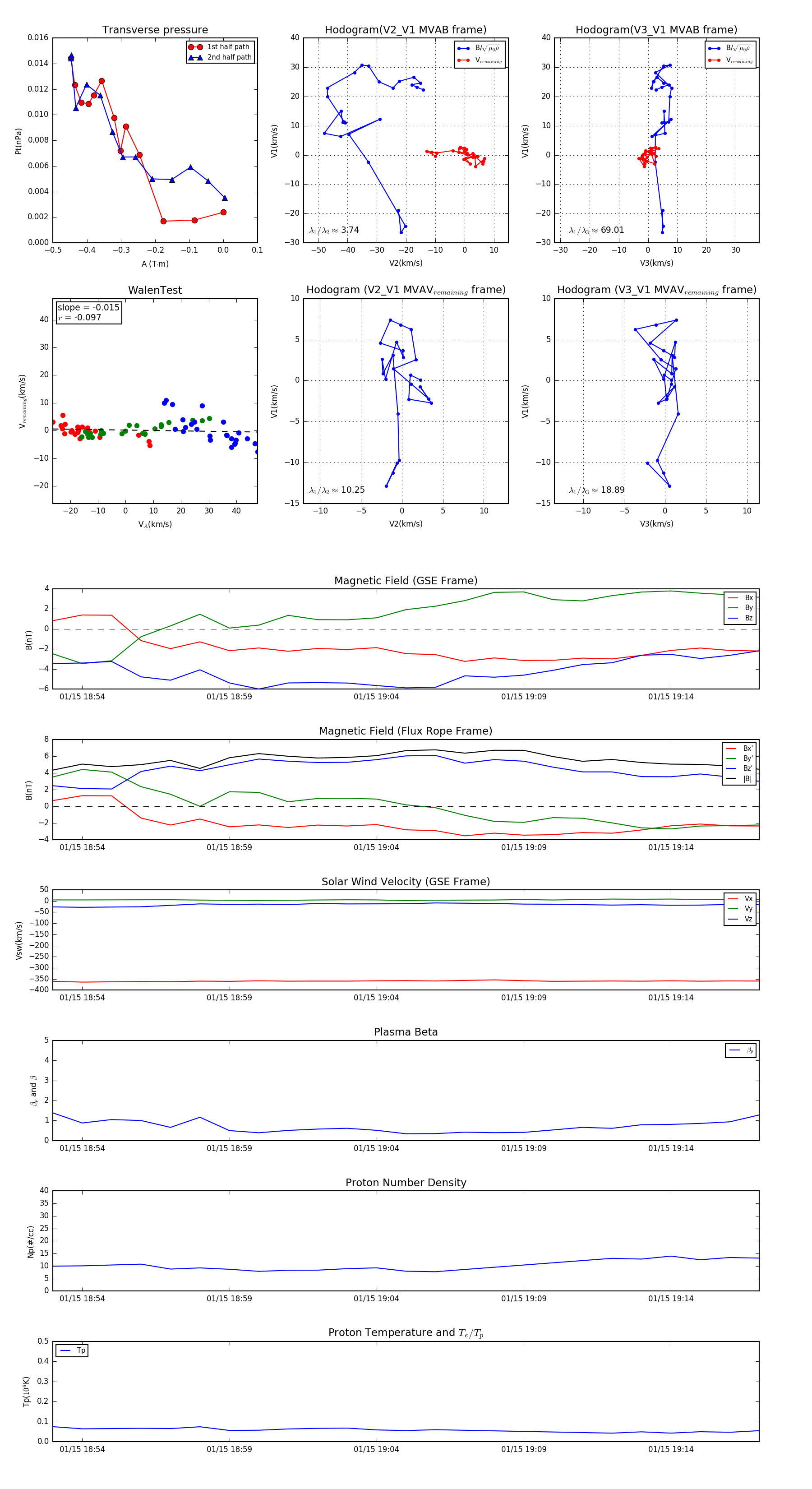
Flux Rope in 2009

Flux Rope Event 2009-01-15 18:53 ~ 2009-01-15 19:17 (25 minutes)


plot