HOME   LIST
‹–   –›

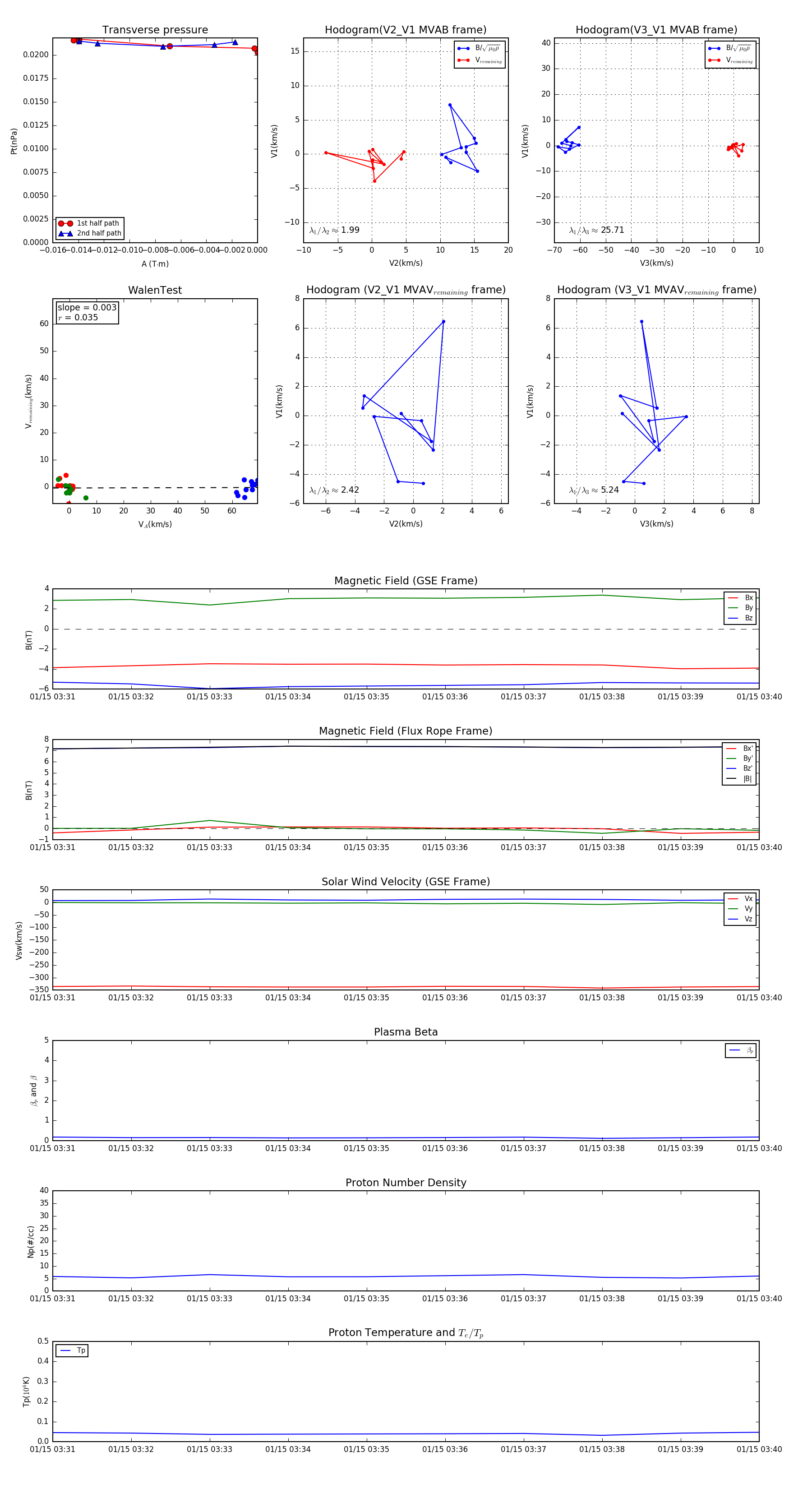
Flux Rope in 2009

Flux Rope Event 2009-01-15 03:31 ~ 2009-01-15 03:40 (10 minutes)


plot