HOME   LIST
‹–   –›

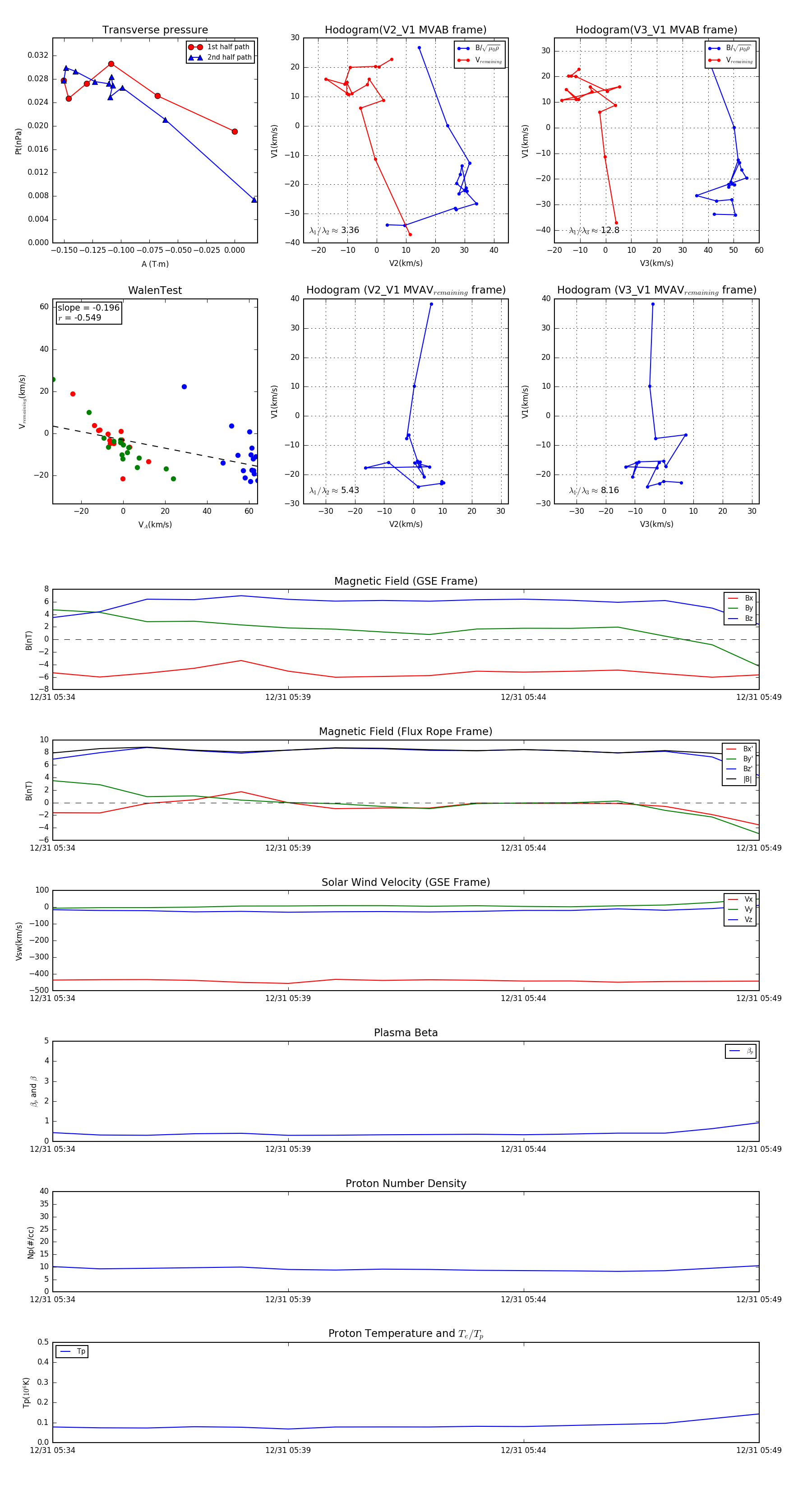
Flux Rope in 2008

Flux Rope Event 2008-12-31 05:34 ~ 2008-12-31 05:49 (16 minutes)


plot