HOME   LIST
‹–   –›

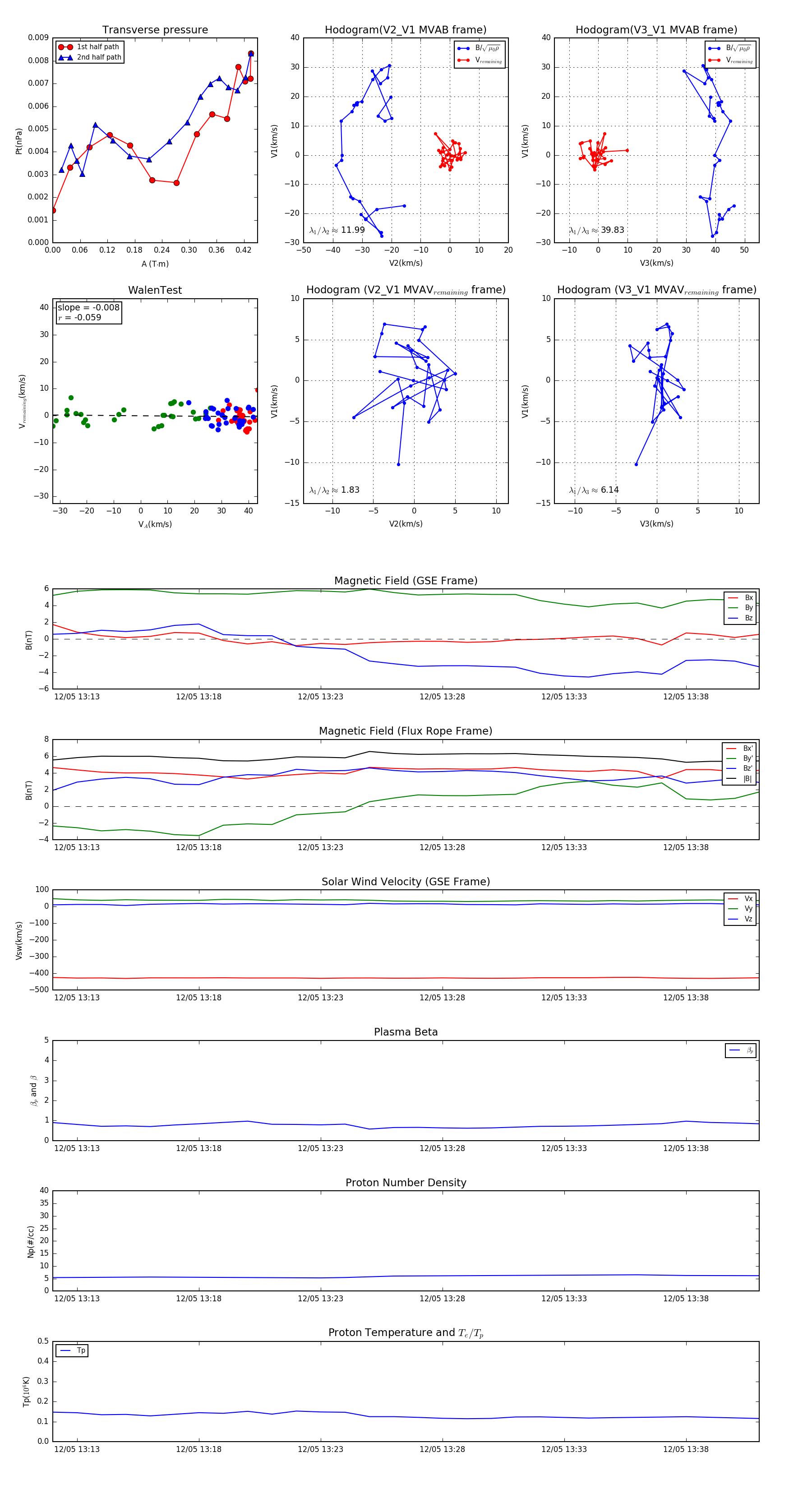
Flux Rope in 2008

Flux Rope Event 2008-12-05 13:12 ~ 2008-12-05 13:41 (30 minutes)


plot