HOME   LIST
‹–   –›

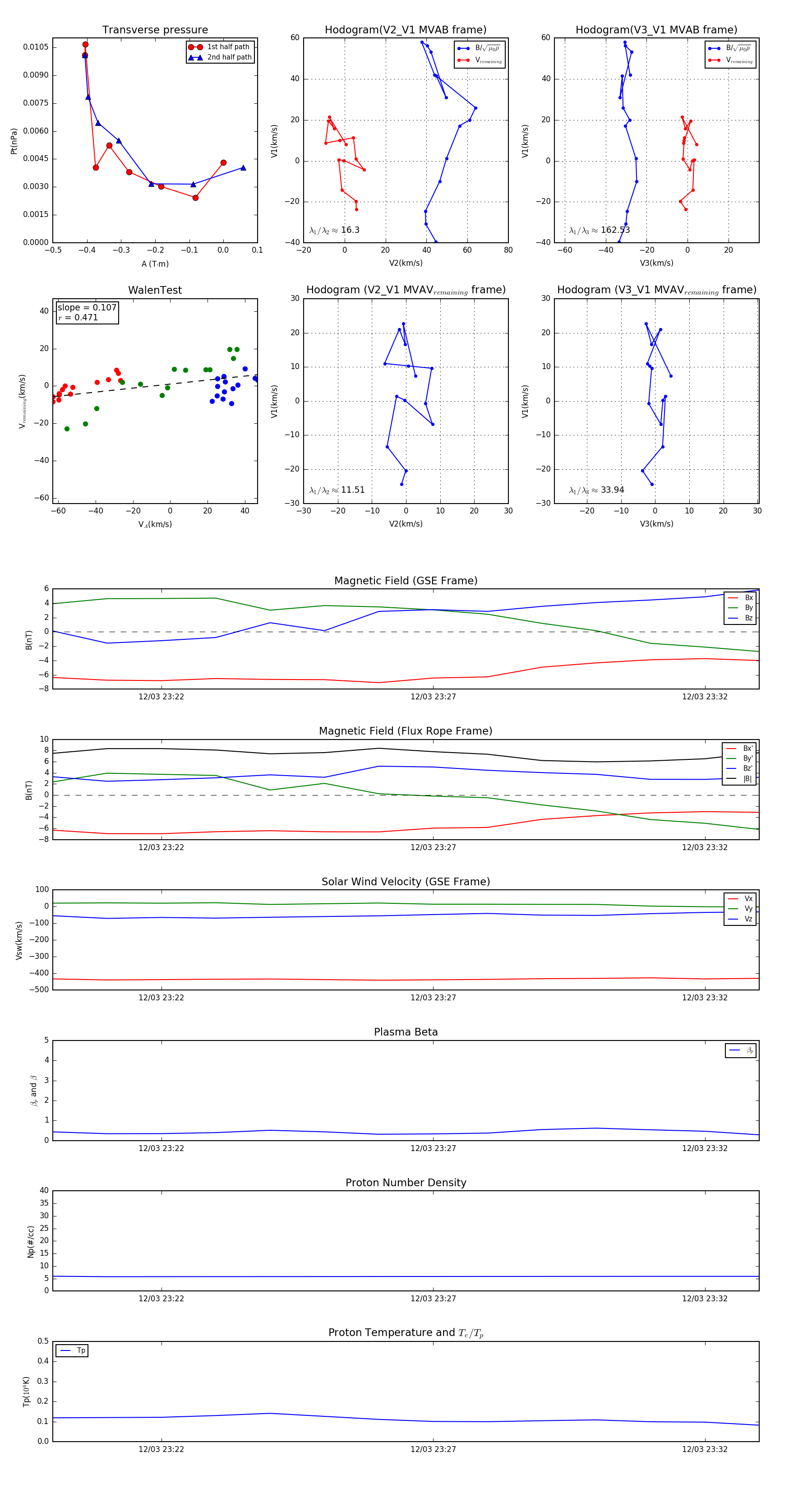
Flux Rope in 2008

Flux Rope Event 2008-12-03 23:20 ~ 2008-12-03 23:33 (14 minutes)


plot