HOME   LIST
‹–   –›

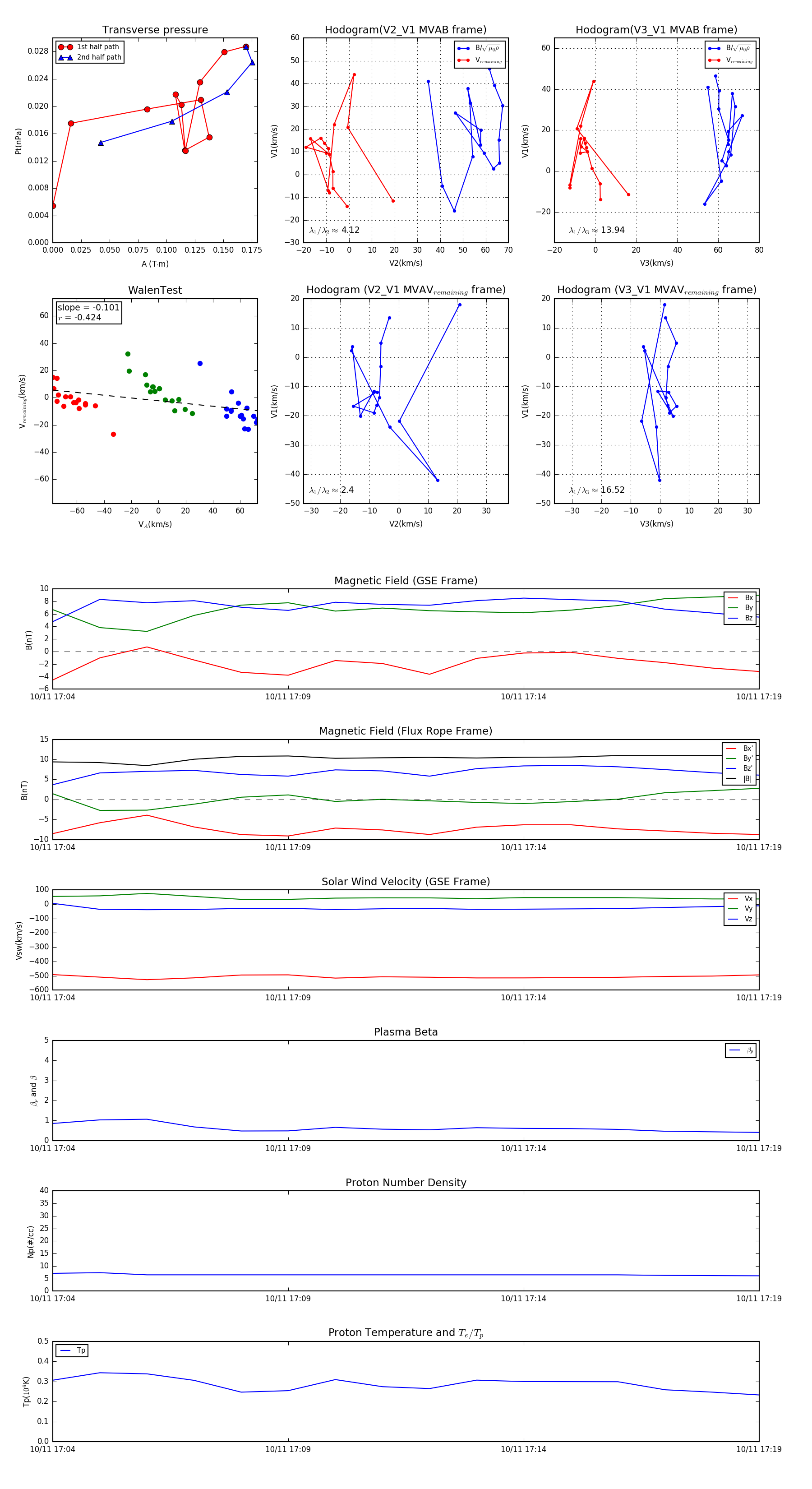
Flux Rope in 2008

Flux Rope Event 2008-10-11 17:04 ~ 2008-10-11 17:19 (16 minutes)


plot