HOME   LIST
‹–   –›

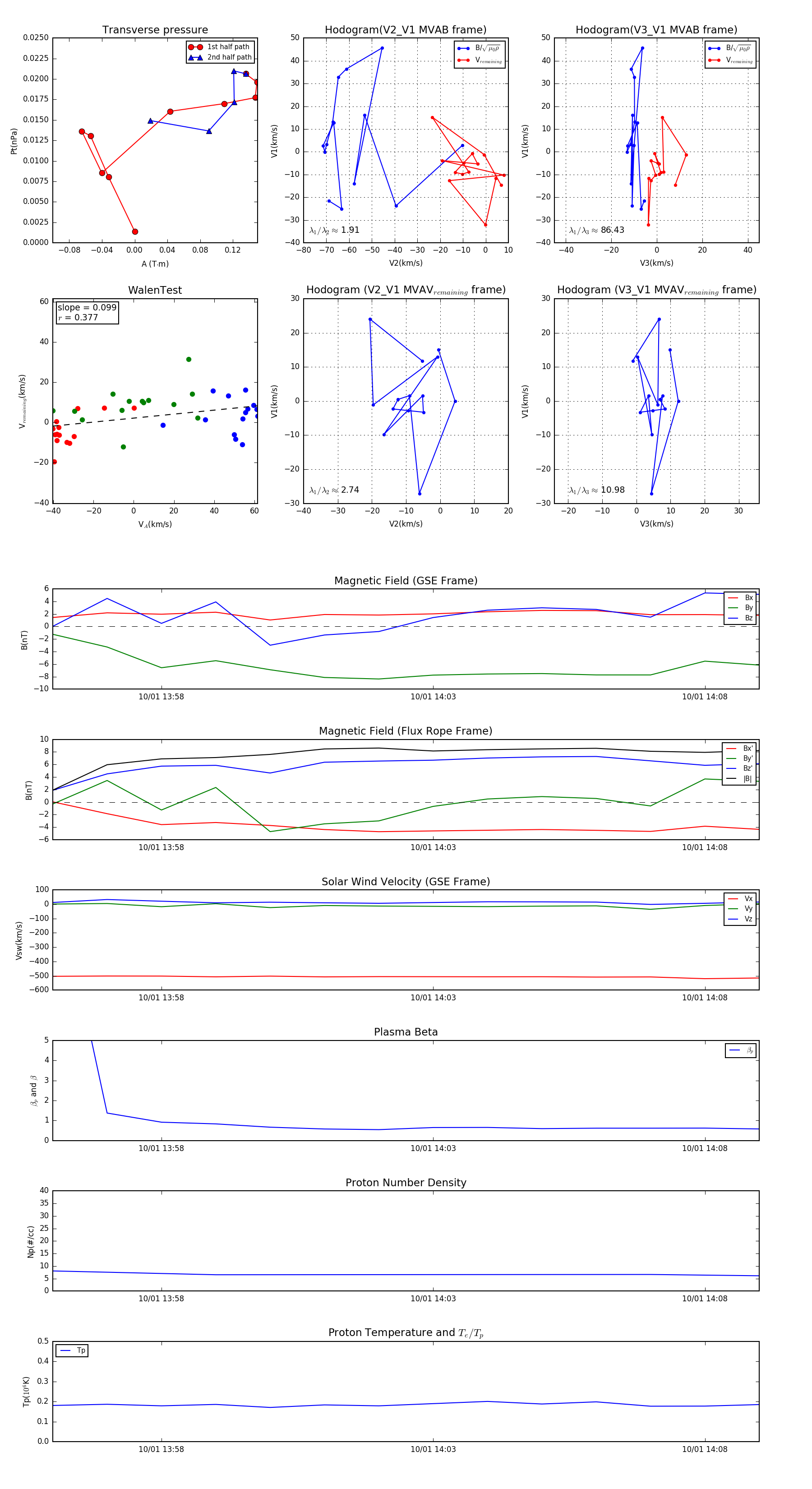
Flux Rope in 2008

Flux Rope Event 2008-10-01 13:56 ~ 2008-10-01 14:09 (14 minutes)


plot