HOME   LIST
‹–   –›

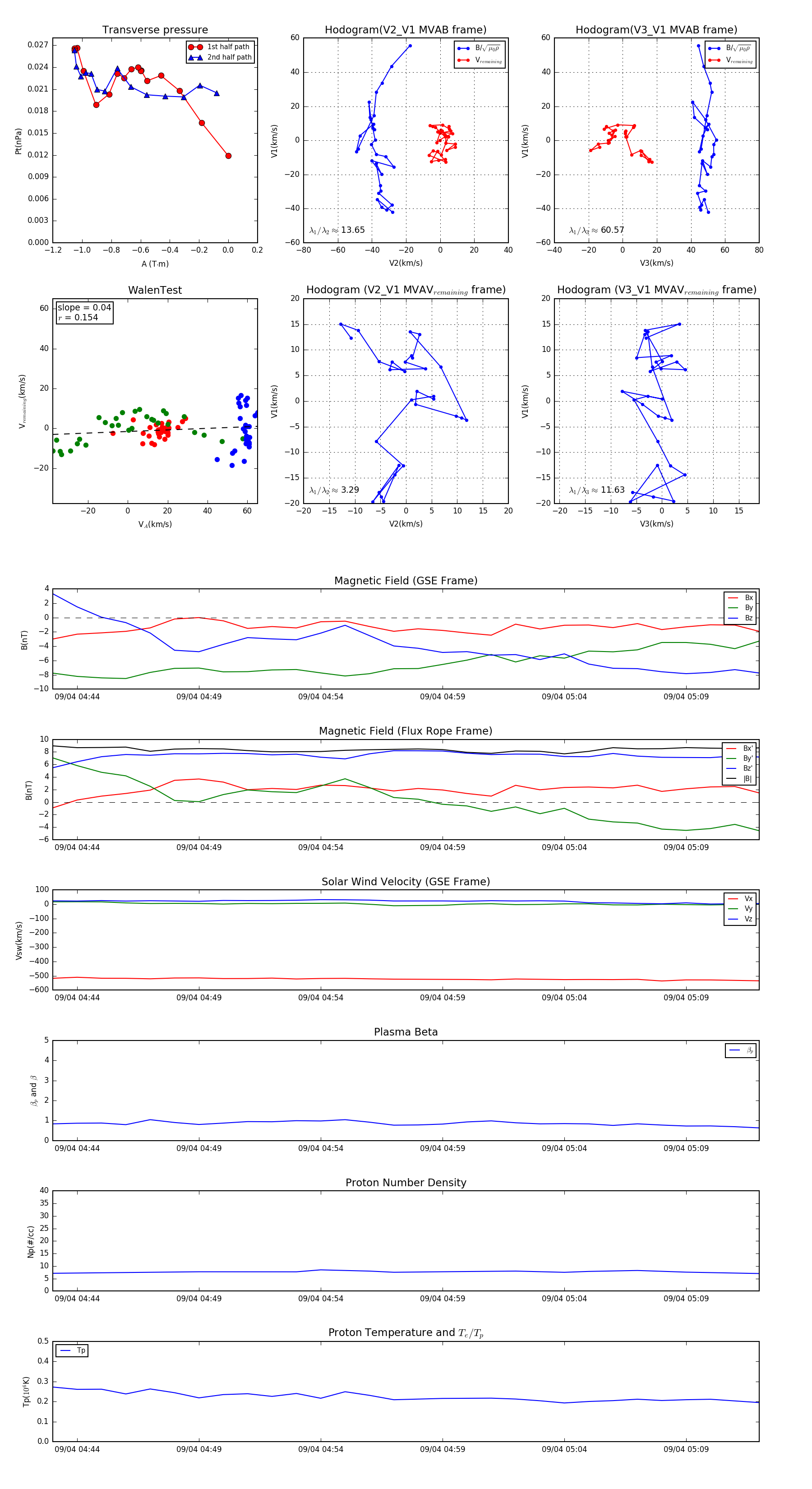
Flux Rope in 2008

Flux Rope Event 2008-09-04 04:43 ~ 2008-09-04 05:12 (30 minutes)


plot