HOME   LIST
‹–   –›

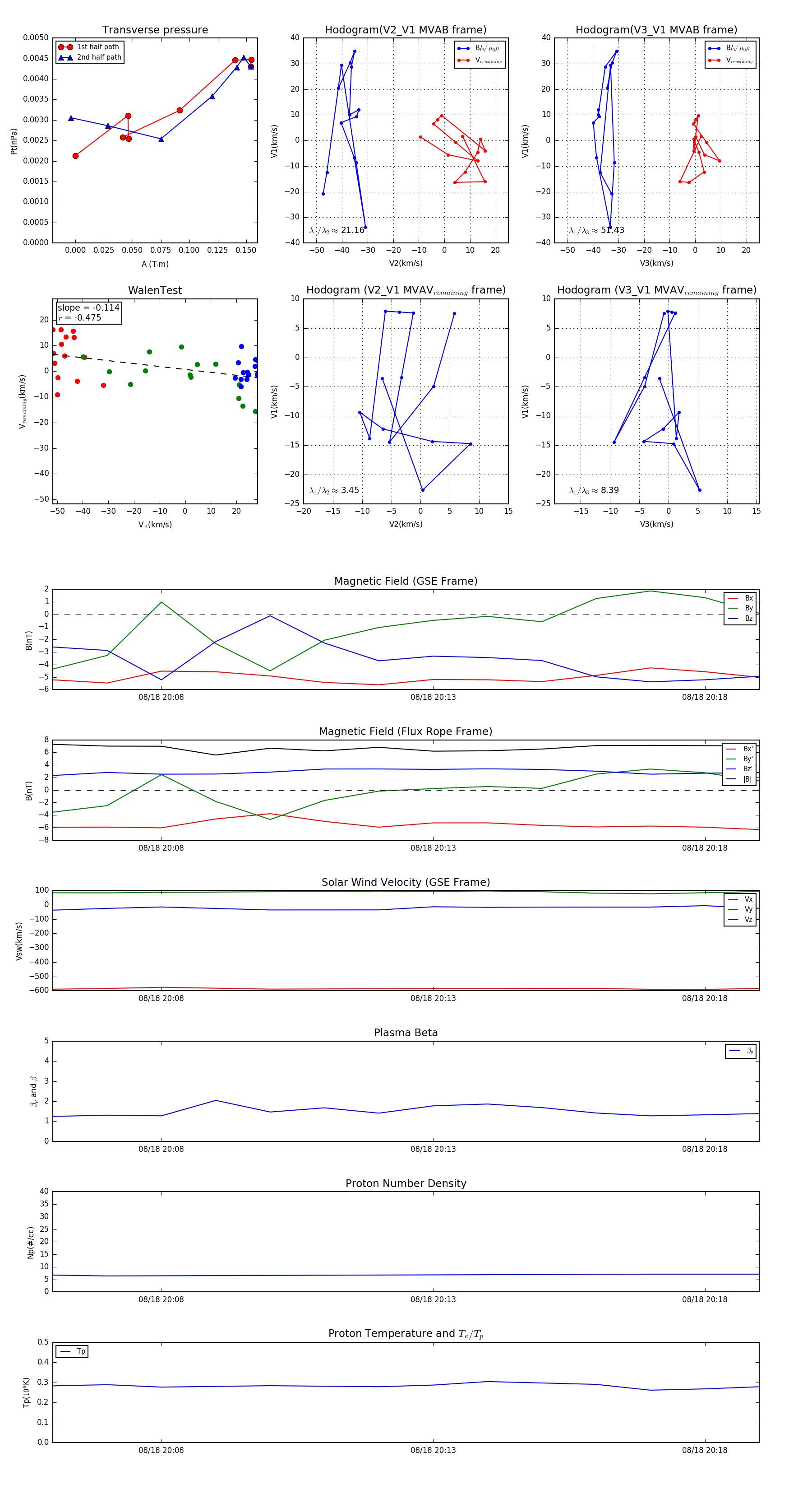
Flux Rope in 2008

Flux Rope Event 2008-08-18 20:06 ~ 2008-08-18 20:19 (14 minutes)


plot