HOME   LIST
‹–   –›

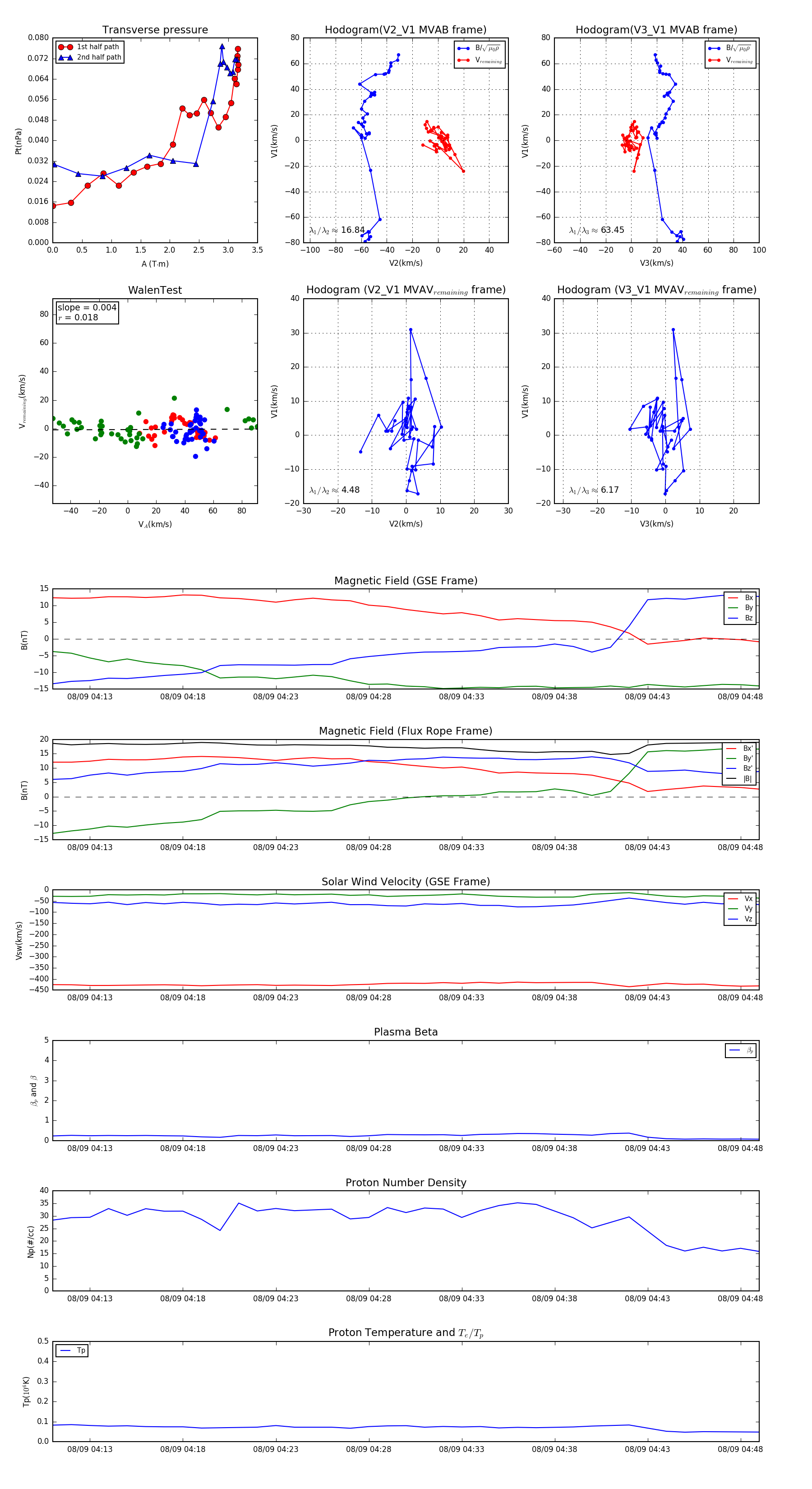
Flux Rope in 2008

Flux Rope Event 2008-08-09 04:11 ~ 2008-08-09 04:49 (39 minutes)


plot