HOME   LIST
‹–   –›

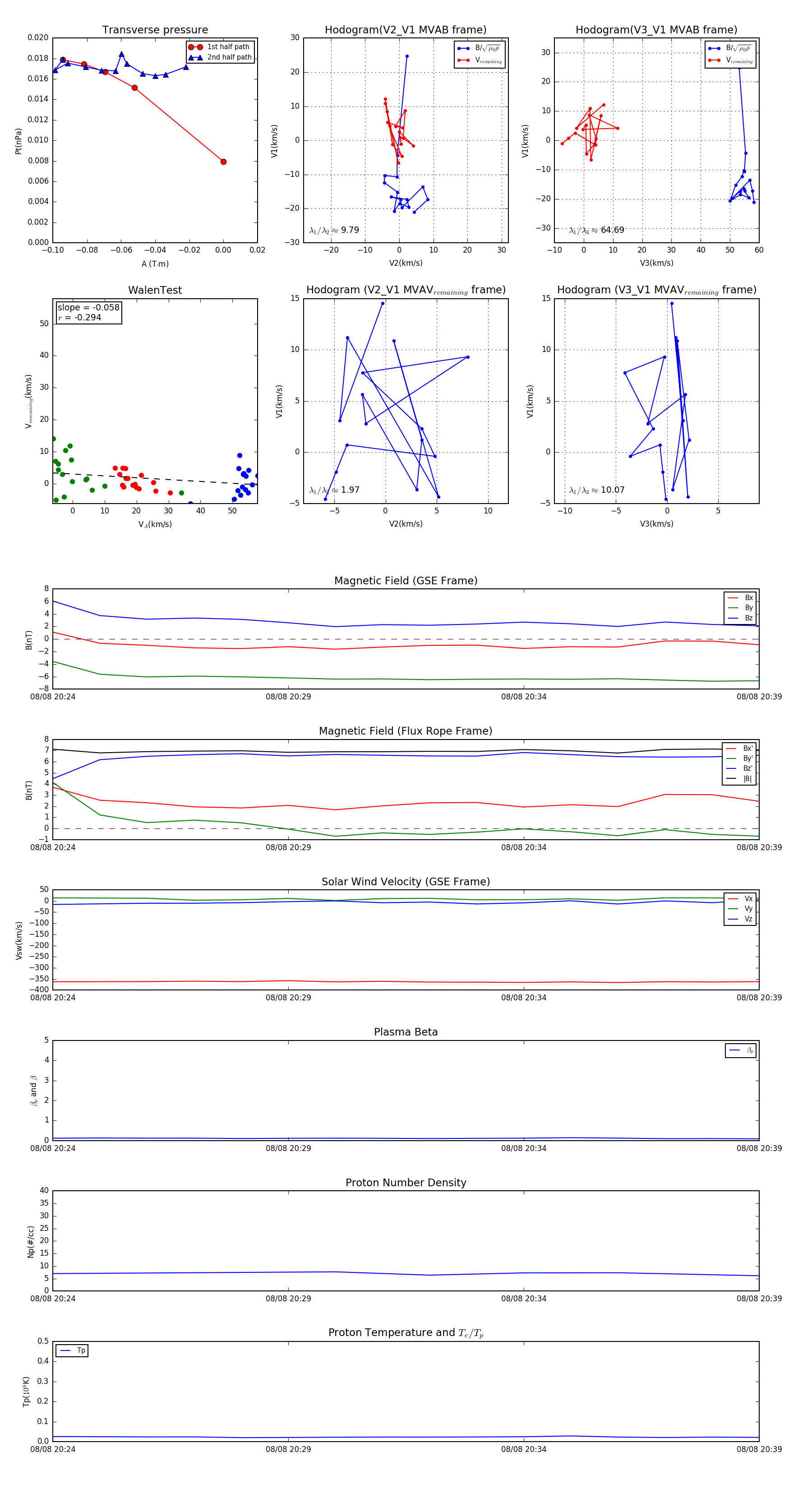
Flux Rope in 2008

Flux Rope Event 2008-08-08 20:24 ~ 2008-08-08 20:39 (16 minutes)


plot