HOME   LIST
‹–   –›

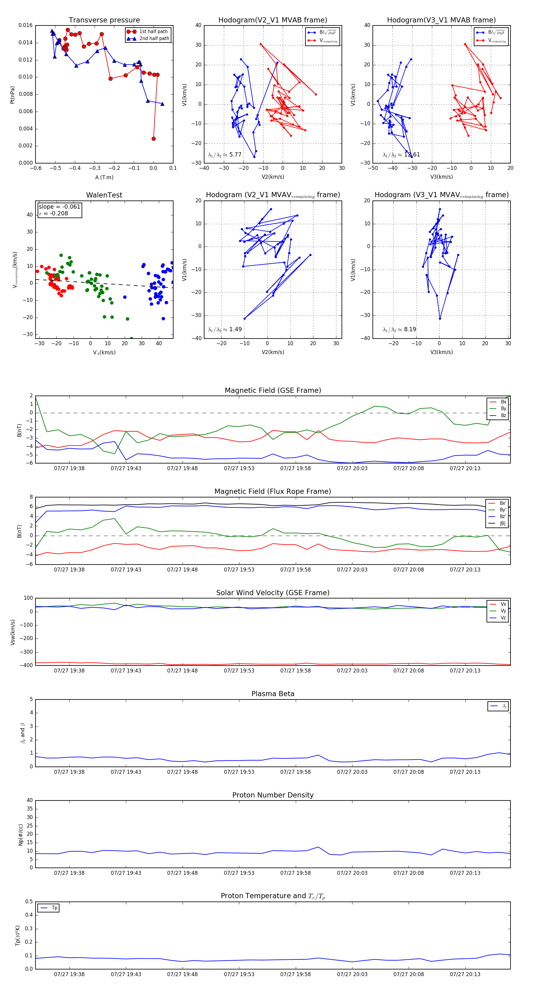
Flux Rope in 2008

Flux Rope Event 2008-07-27 19:35 ~ 2008-07-27 20:17 (43 minutes)


plot