HOME   LIST
‹–   –›

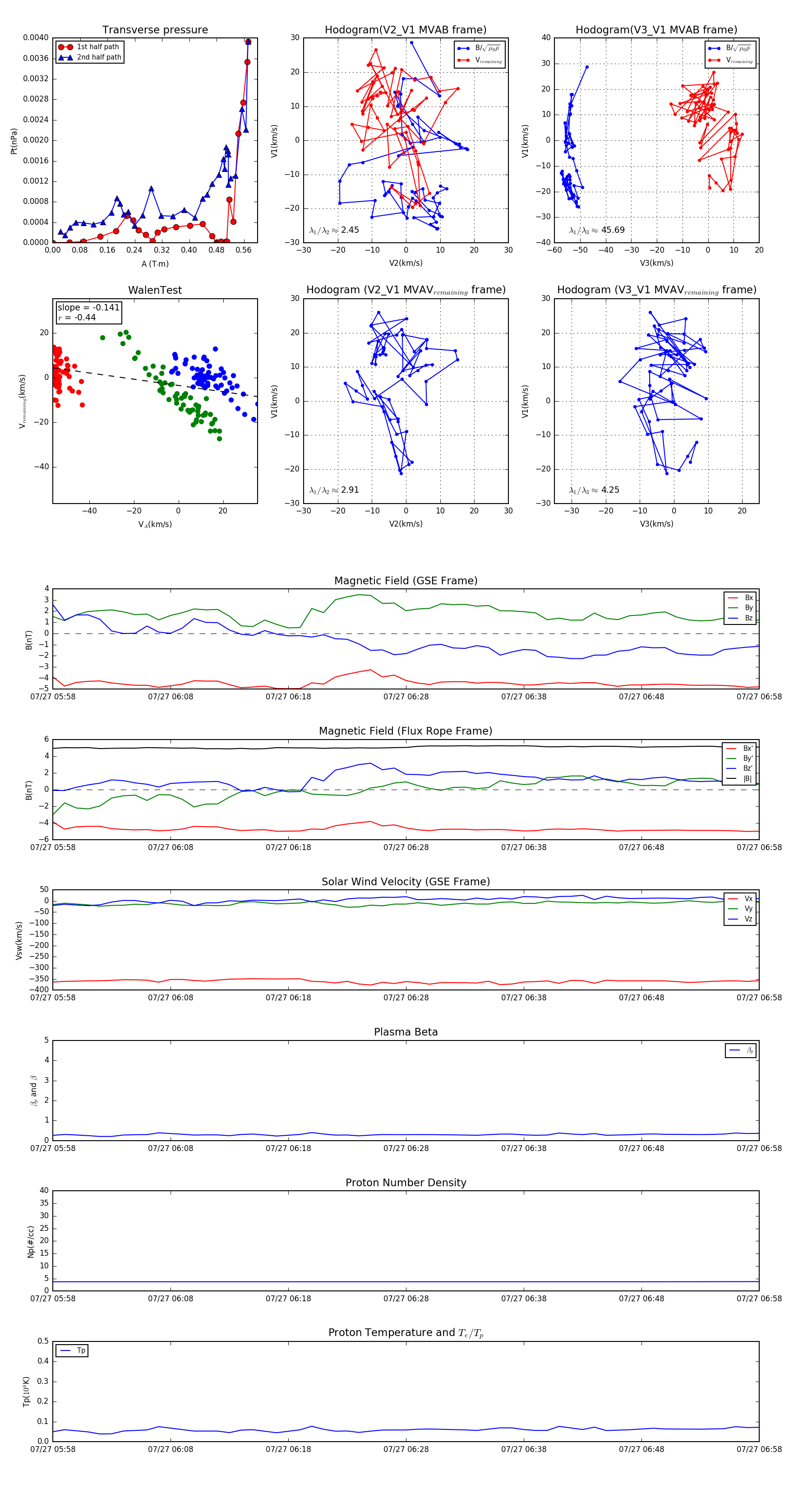
Flux Rope in 2008

Flux Rope Event 2008-07-27 05:58 ~ 2008-07-27 06:58 (61 minutes)


plot