HOME   LIST
‹–   –›

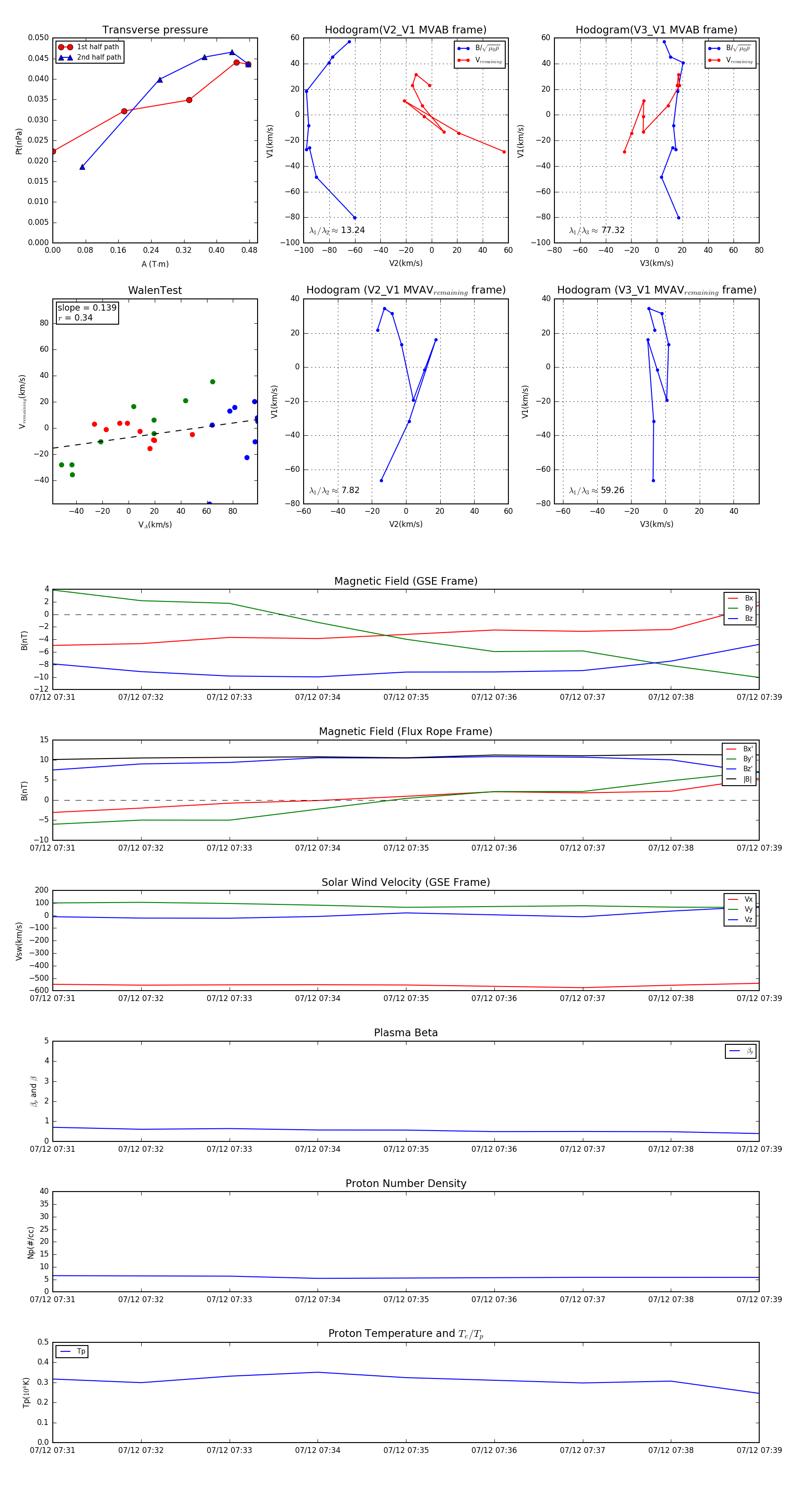
Flux Rope in 2008

Flux Rope Event 2008-07-12 07:31 ~ 2008-07-12 07:39 (9 minutes)


plot