HOME   LIST
‹–   –›

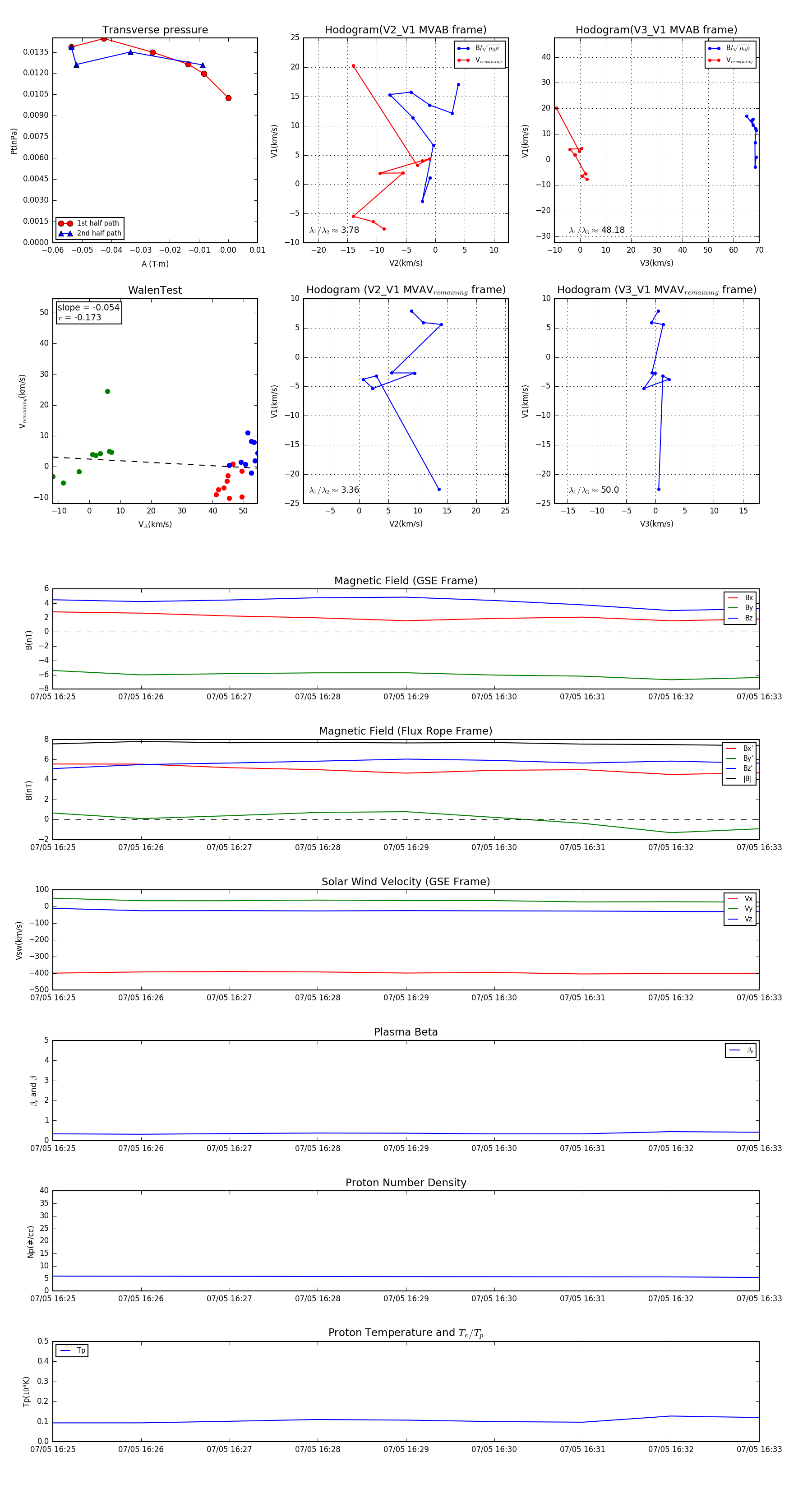
Flux Rope in 2008

Flux Rope Event 2008-07-05 16:25 ~ 2008-07-05 16:33 (9 minutes)


plot