HOME   LIST
‹–   –›

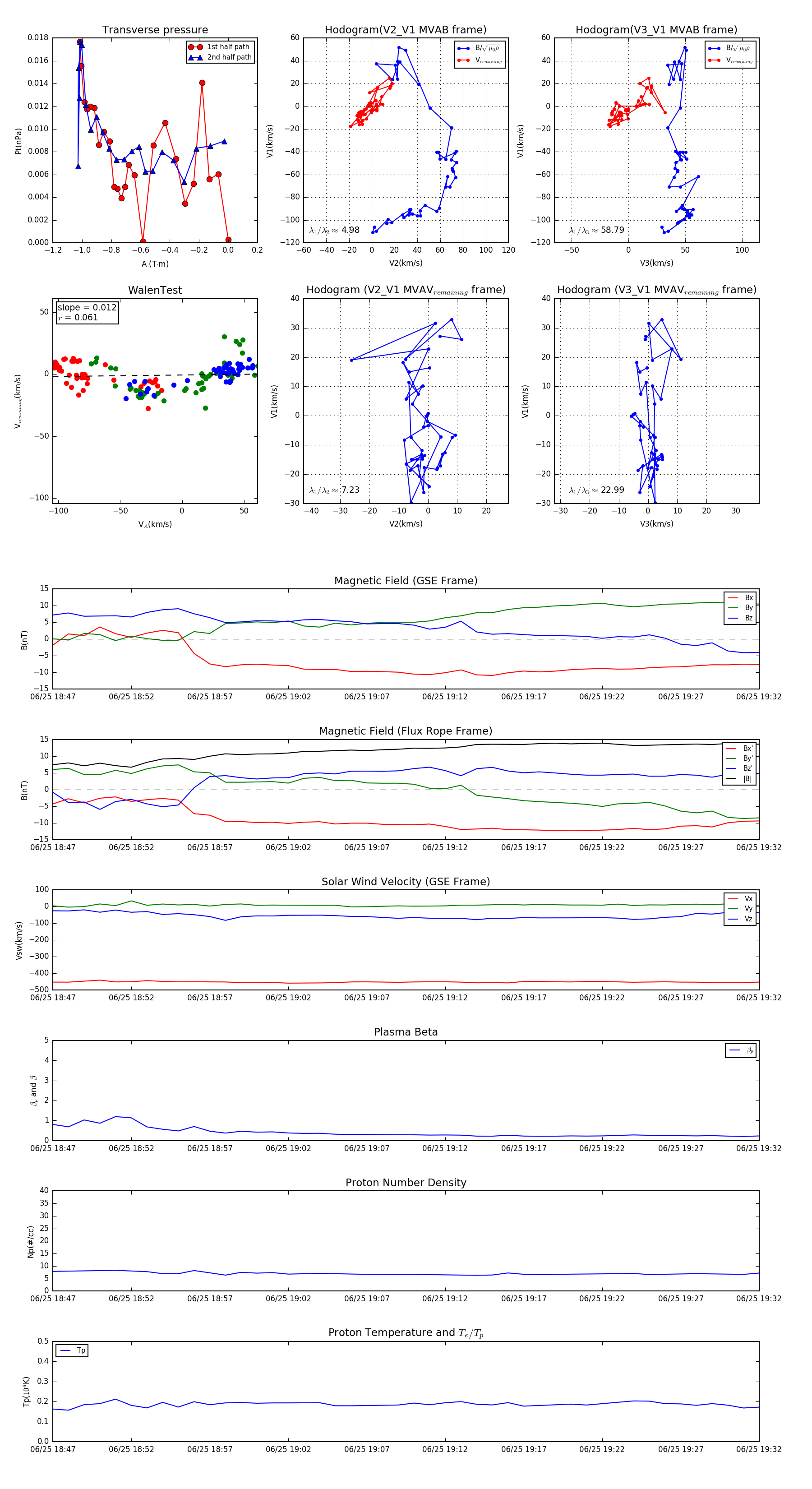
Flux Rope in 2008

Flux Rope Event 2008-06-25 18:47 ~ 2008-06-25 19:32 (46 minutes)


plot