HOME   LIST
‹–   –›

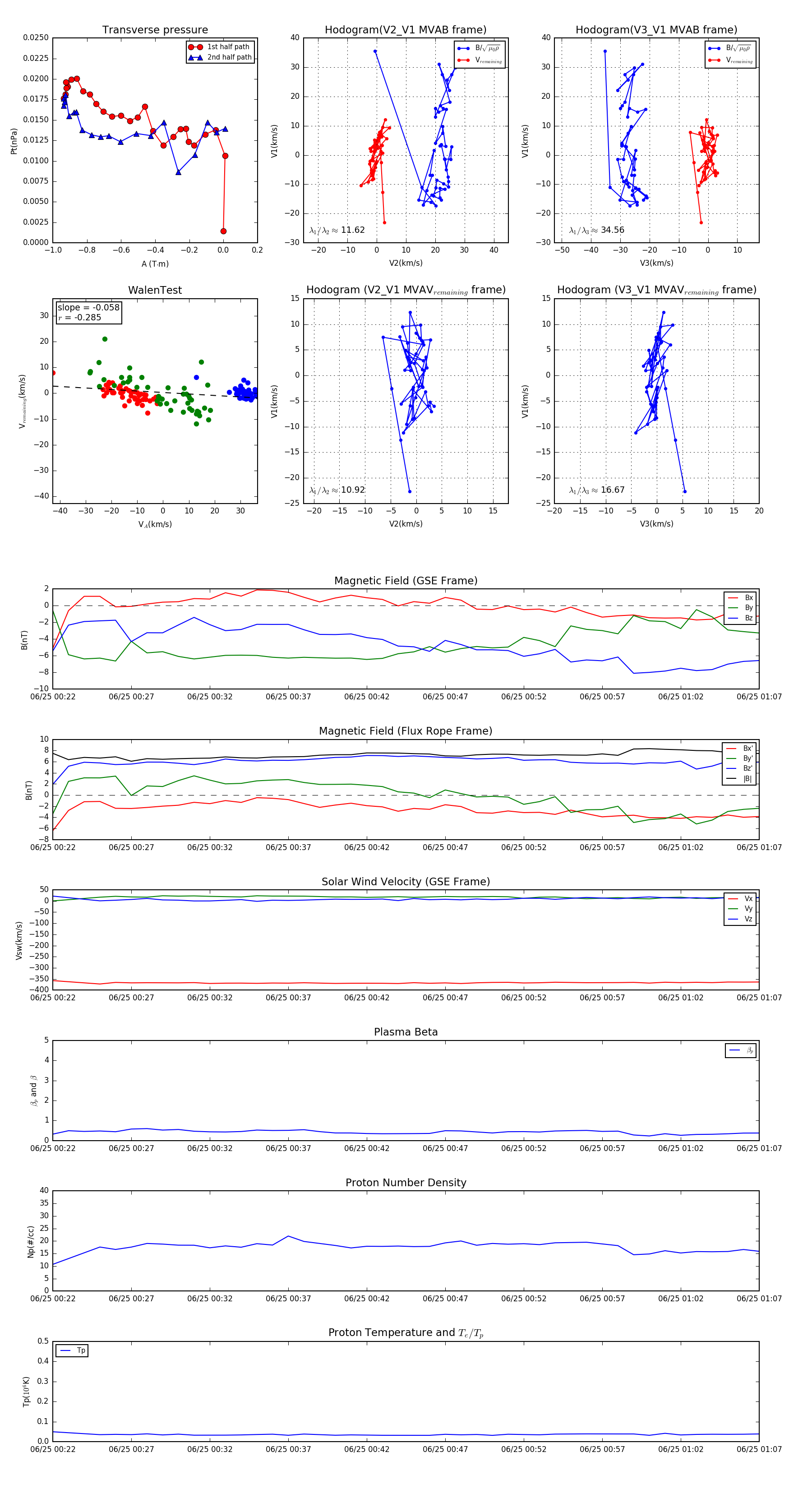
Flux Rope in 2008

Flux Rope Event 2008-06-25 00:22 ~ 2008-06-25 01:07 (46 minutes)


plot