HOME   LIST
‹–   –›

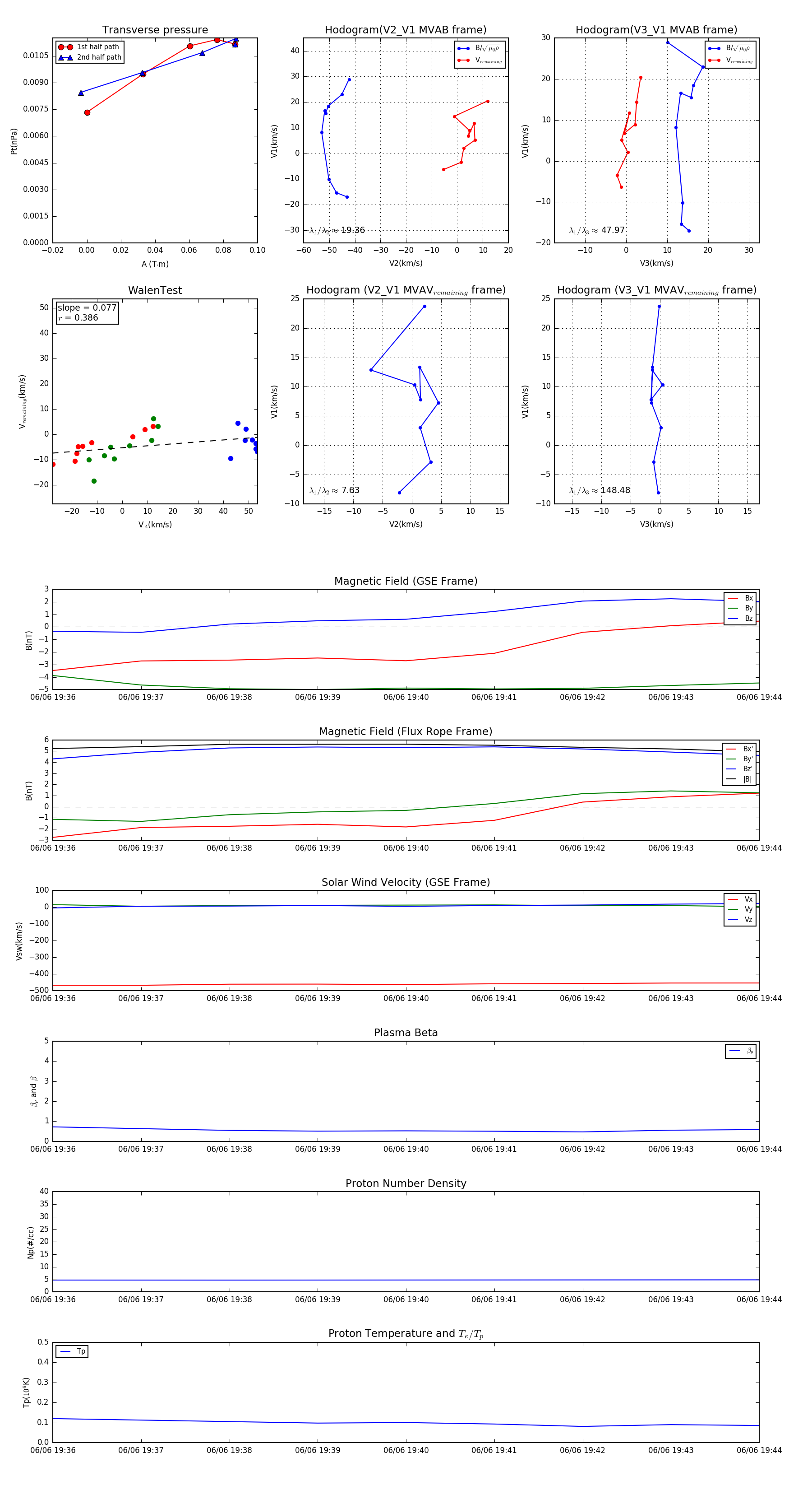
Flux Rope in 2008

Flux Rope Event 2008-06-06 19:36 ~ 2008-06-06 19:44 (9 minutes)


plot