HOME   LIST
‹–   –›

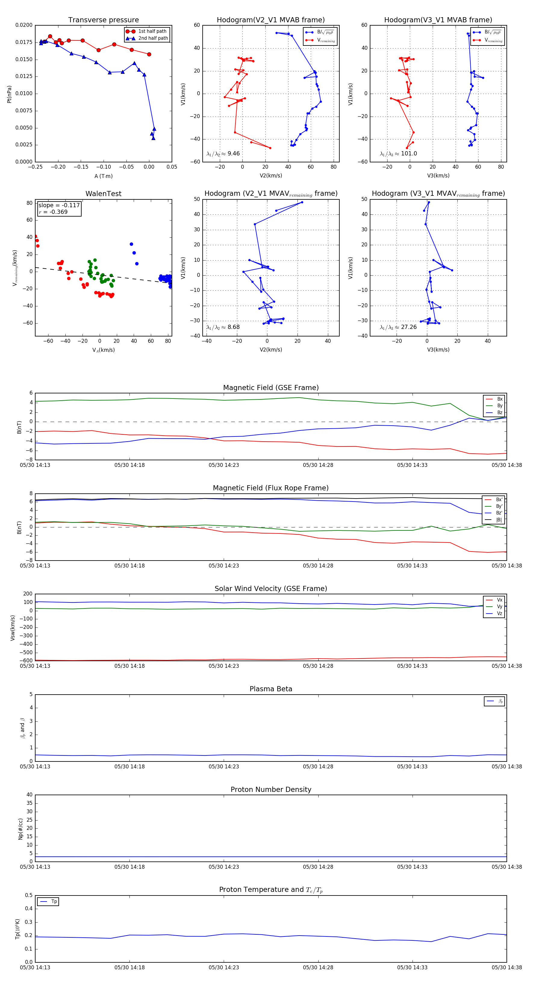
Flux Rope in 2008

Flux Rope Event 2008-05-30 14:13 ~ 2008-05-30 14:38 (26 minutes)


plot