HOME   LIST
‹–   –›

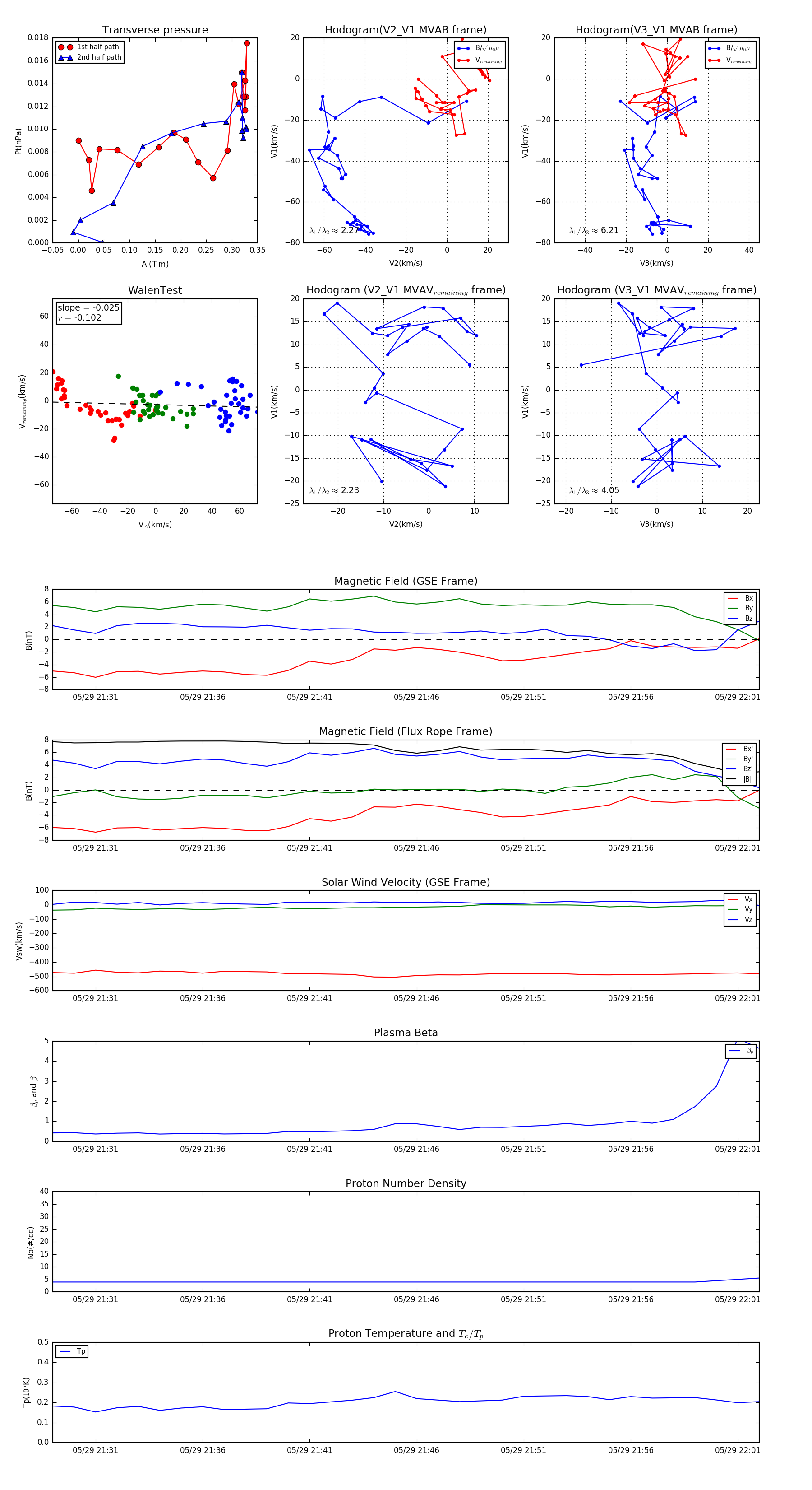
Flux Rope in 2008

Flux Rope Event 2008-05-29 21:29 ~ 2008-05-29 22:02 (34 minutes)


plot