HOME   LIST
‹–   –›

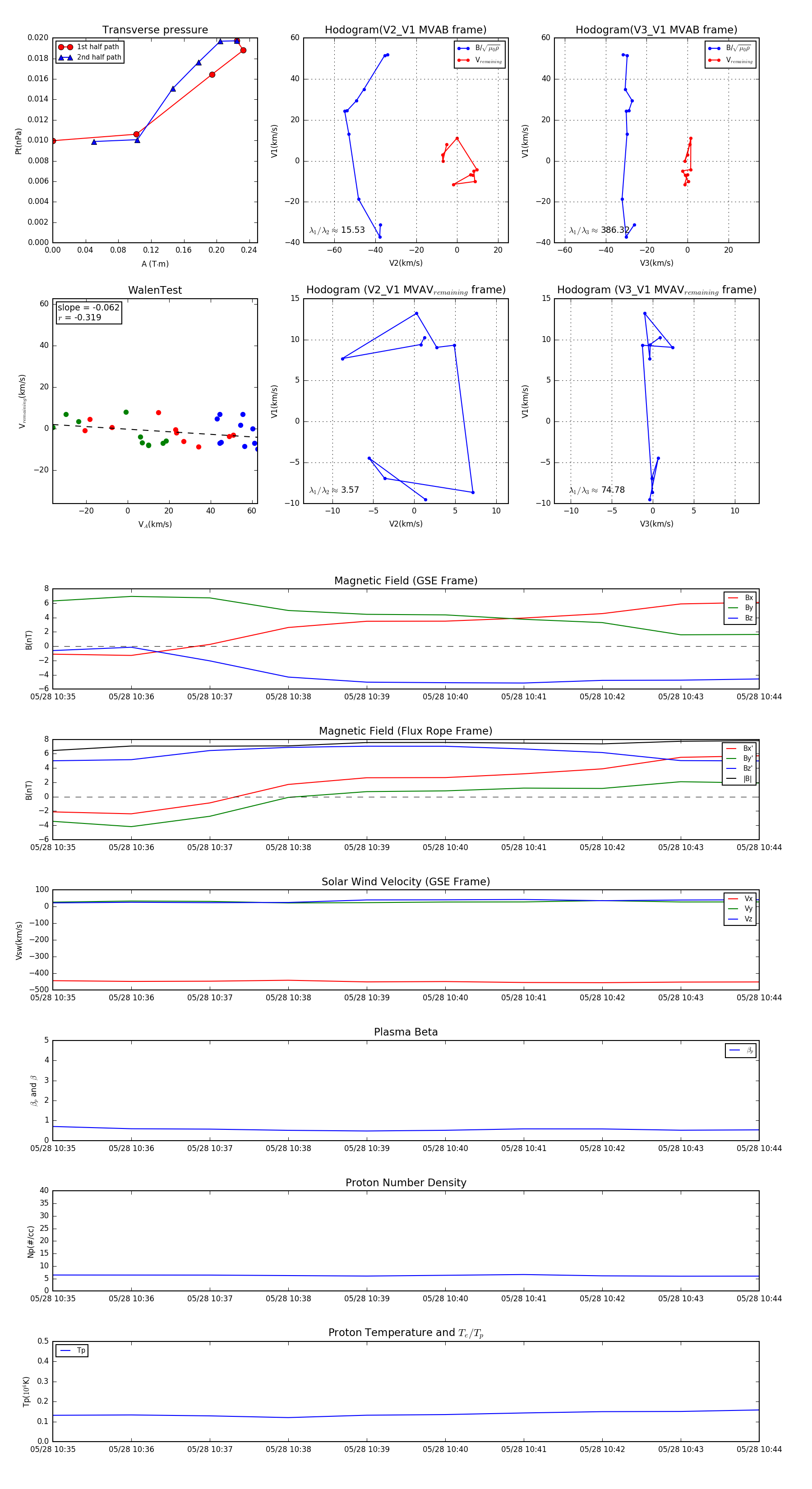
Flux Rope in 2008

Flux Rope Event 2008-05-28 10:35 ~ 2008-05-28 10:44 (10 minutes)


plot