HOME   LIST
‹–   –›

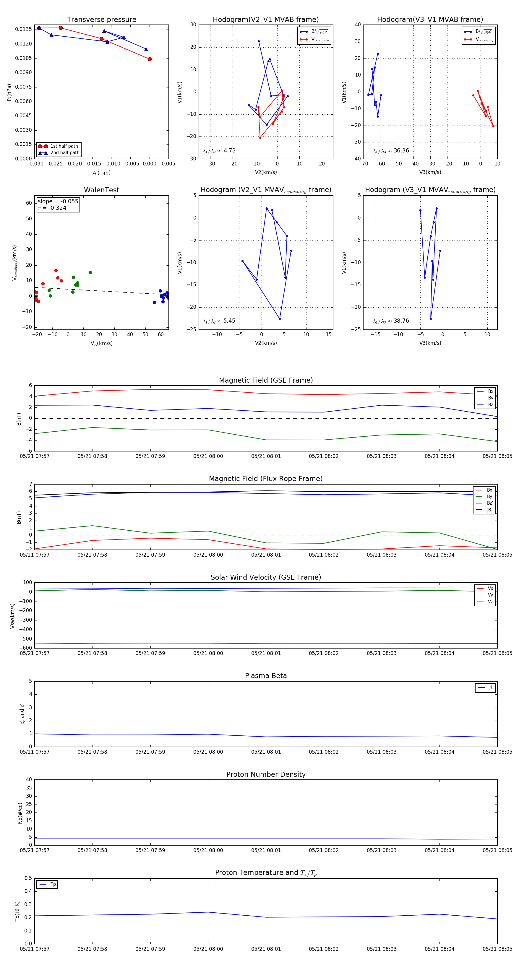
Flux Rope in 2008

Flux Rope Event 2008-05-21 07:57 ~ 2008-05-21 08:05 (9 minutes)


plot