HOME   LIST
‹–   –›

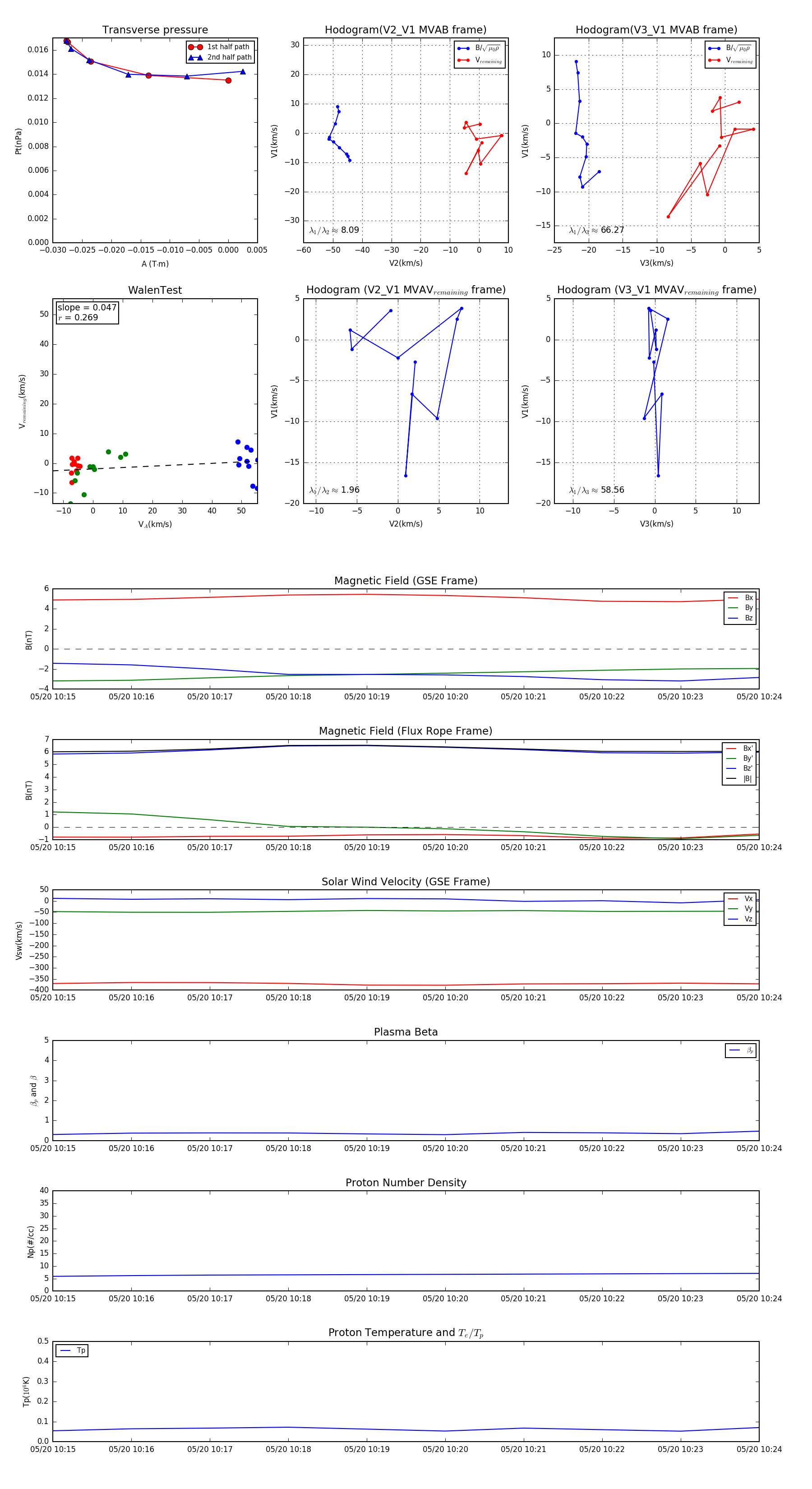
Flux Rope in 2008

Flux Rope Event 2008-05-20 10:15 ~ 2008-05-20 10:24 (10 minutes)


plot