HOME   LIST
‹–   –›

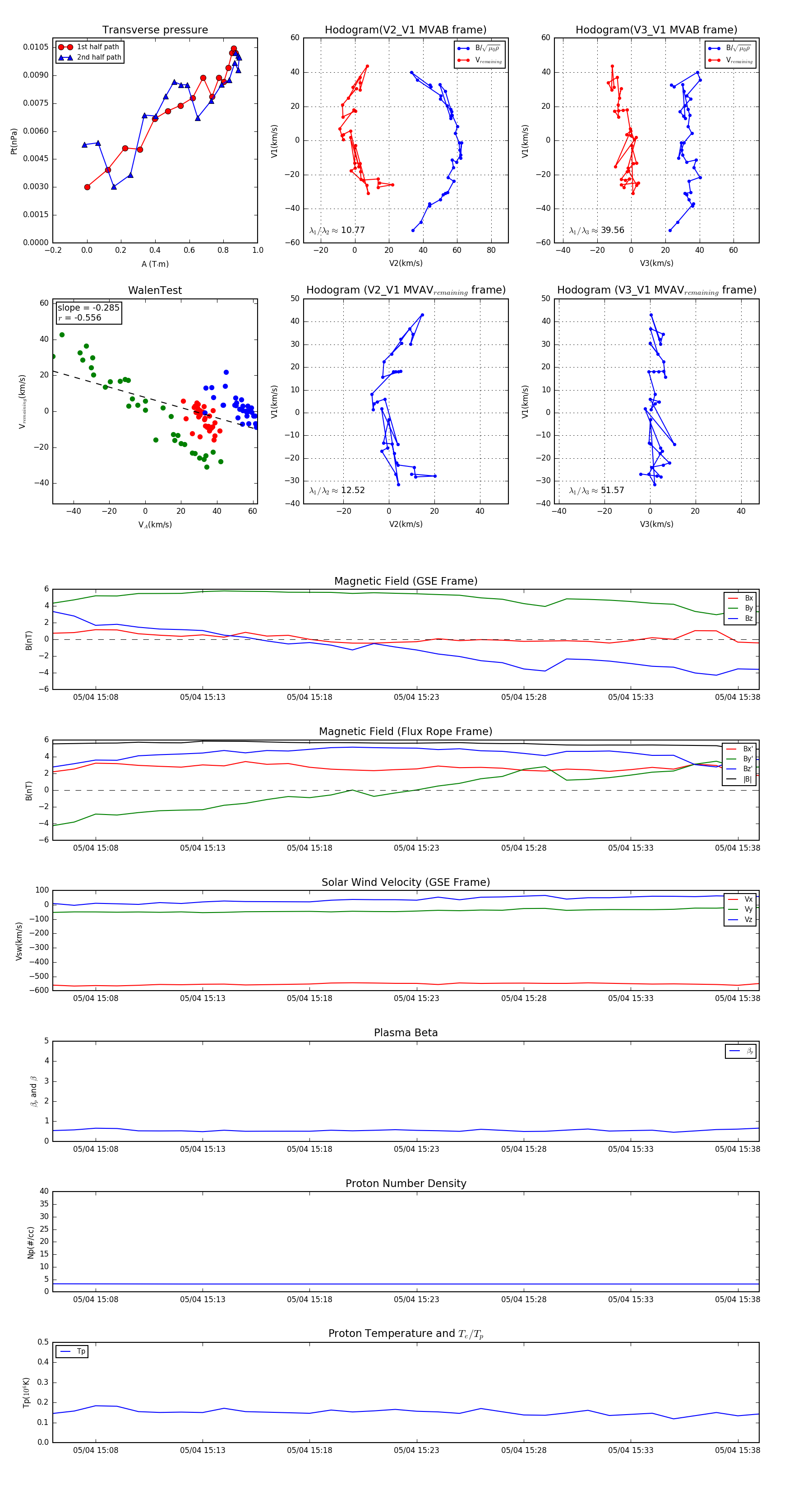
Flux Rope in 2008

Flux Rope Event 2008-05-04 15:06 ~ 2008-05-04 15:39 (34 minutes)


plot