HOME   LIST
‹–   –›

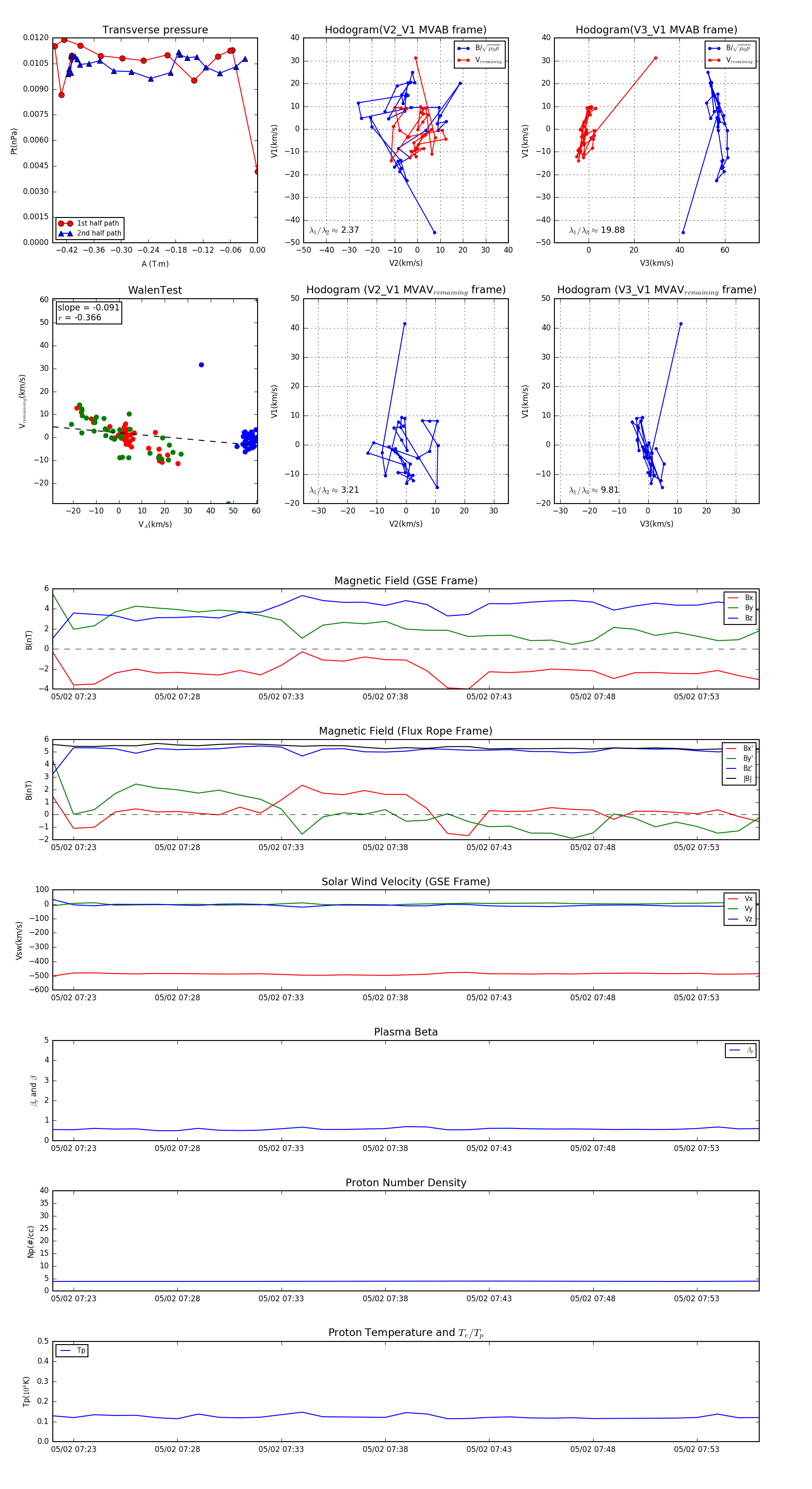
Flux Rope in 2008

Flux Rope Event 2008-05-02 07:22 ~ 2008-05-02 07:56 (35 minutes)


plot