HOME   LIST
‹–   –›

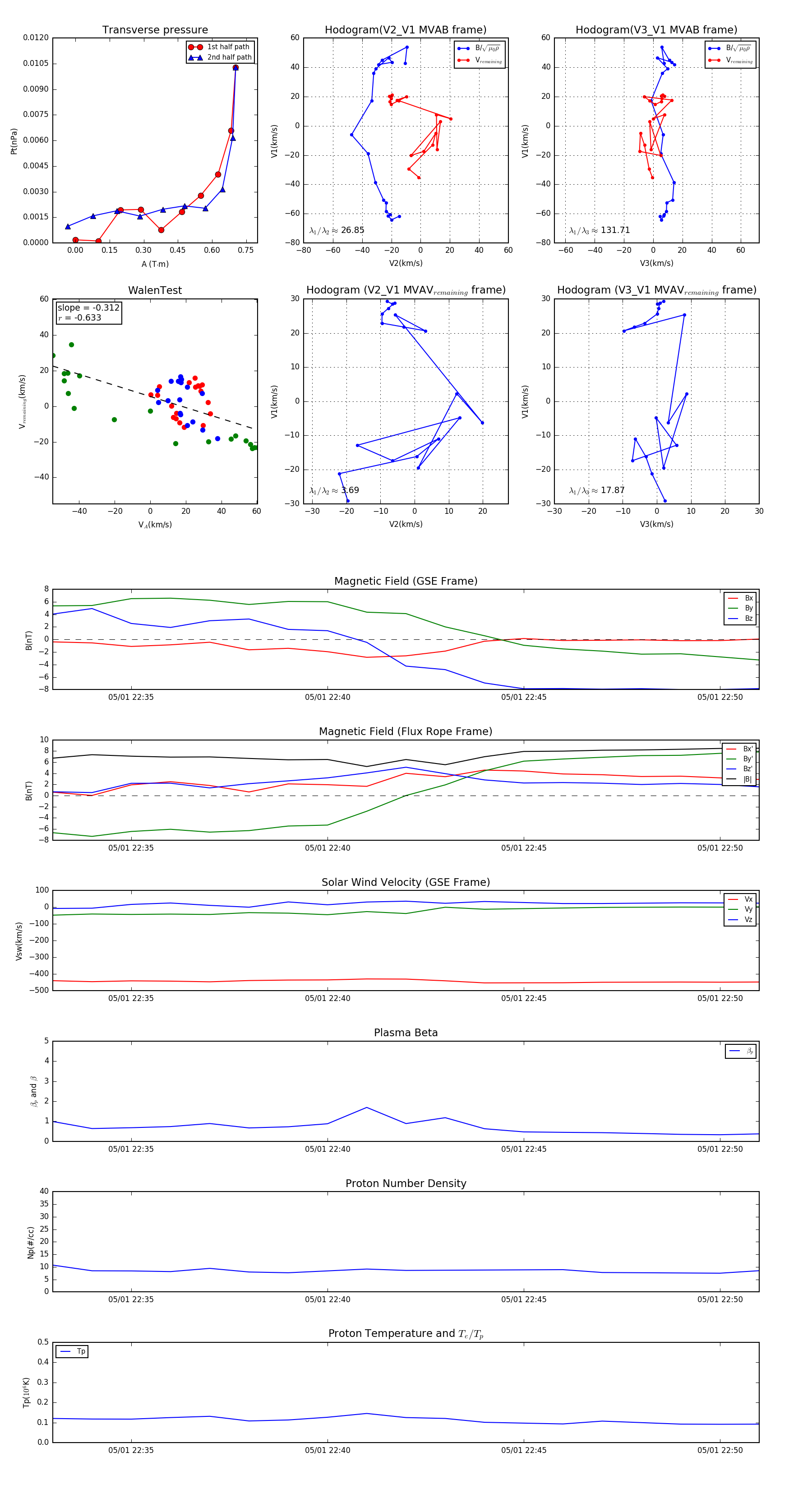
Flux Rope in 2008

Flux Rope Event 2008-05-01 22:33 ~ 2008-05-01 22:51 (19 minutes)


plot