HOME   LIST
‹–   –›

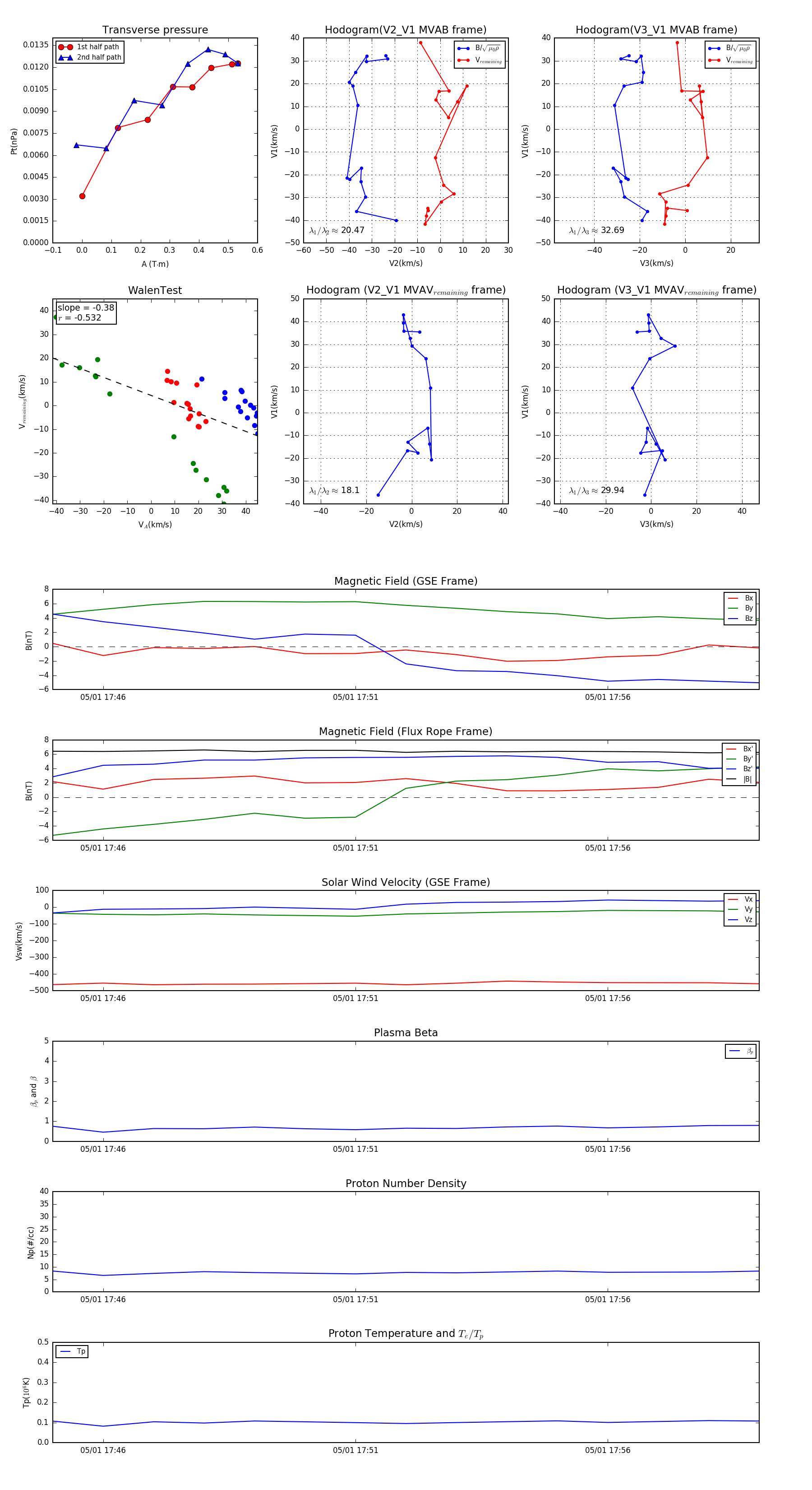
Flux Rope in 2008

Flux Rope Event 2008-05-01 17:45 ~ 2008-05-01 17:59 (15 minutes)


plot