HOME   LIST
‹–   –›

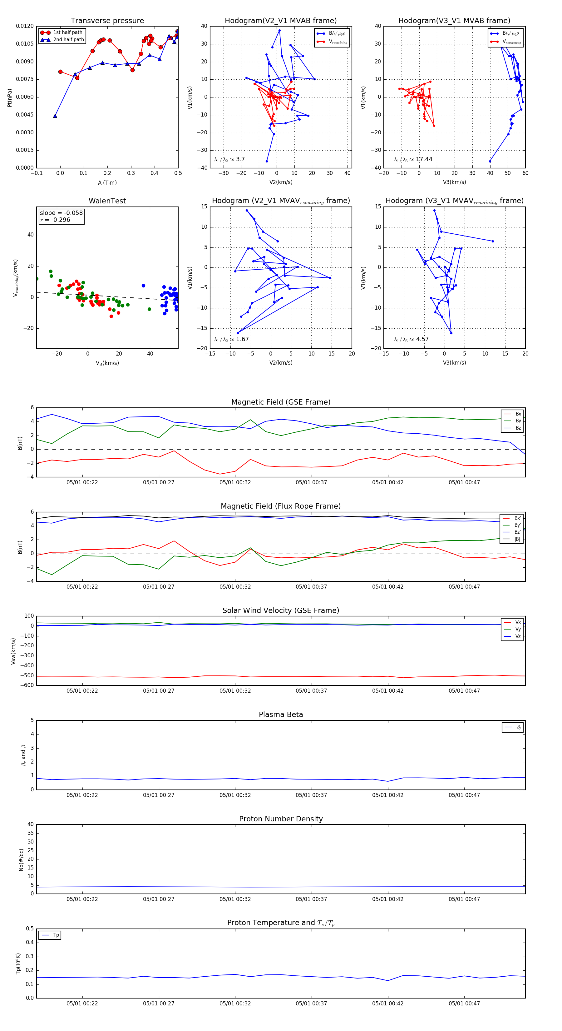
Flux Rope in 2008

Flux Rope Event 2008-05-01 00:19 ~ 2008-05-01 00:51 (33 minutes)


plot