HOME   LIST
‹–   –›

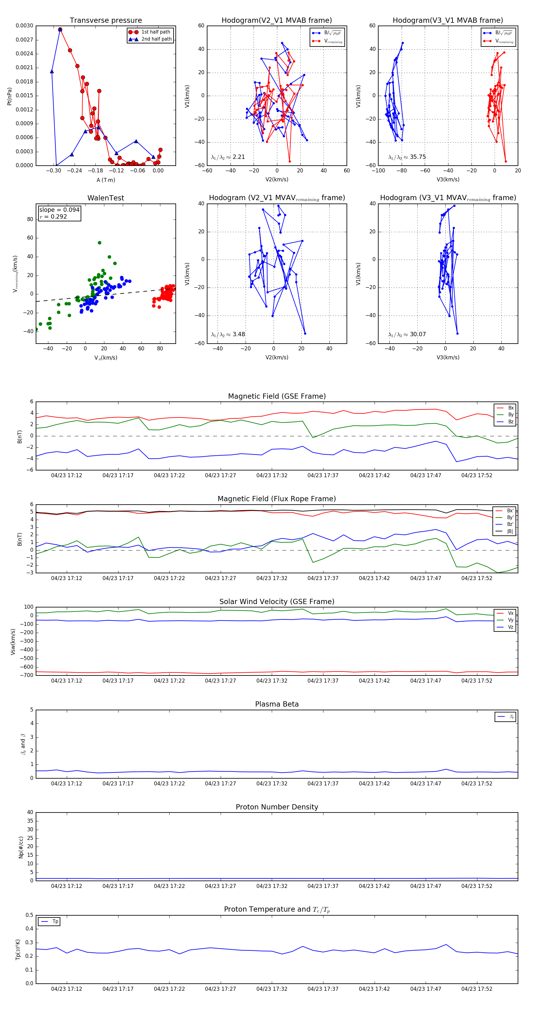
Flux Rope in 2008

Flux Rope Event 2008-04-23 17:09 ~ 2008-04-23 17:56 (48 minutes)


plot