HOME   LIST
‹–   –›

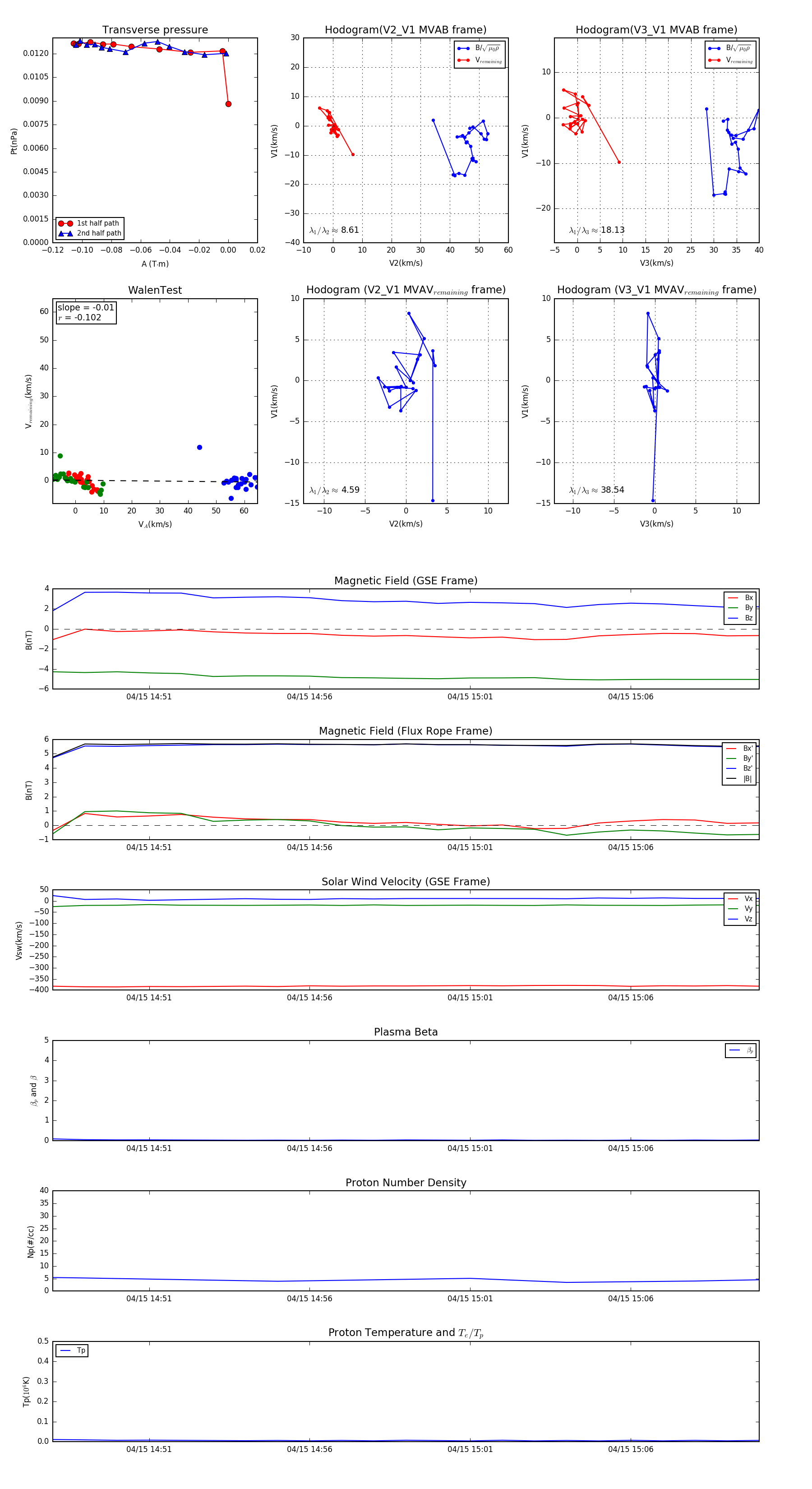
Flux Rope in 2008

Flux Rope Event 2008-04-15 14:48 ~ 2008-04-15 15:10 (23 minutes)


plot