HOME   LIST
‹–   –›

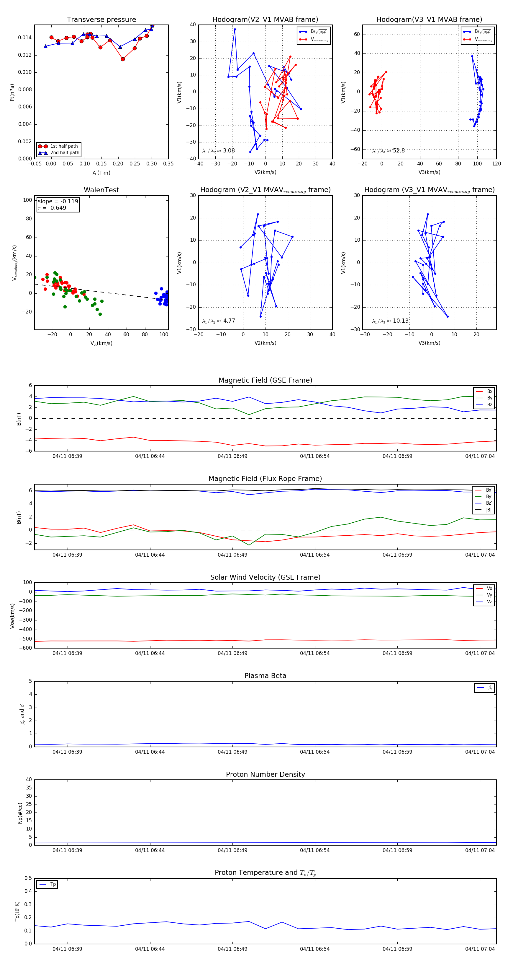
Flux Rope in 2008

Flux Rope Event 2008-04-11 06:37 ~ 2008-04-11 07:05 (29 minutes)


plot