HOME   LIST
‹–   –›

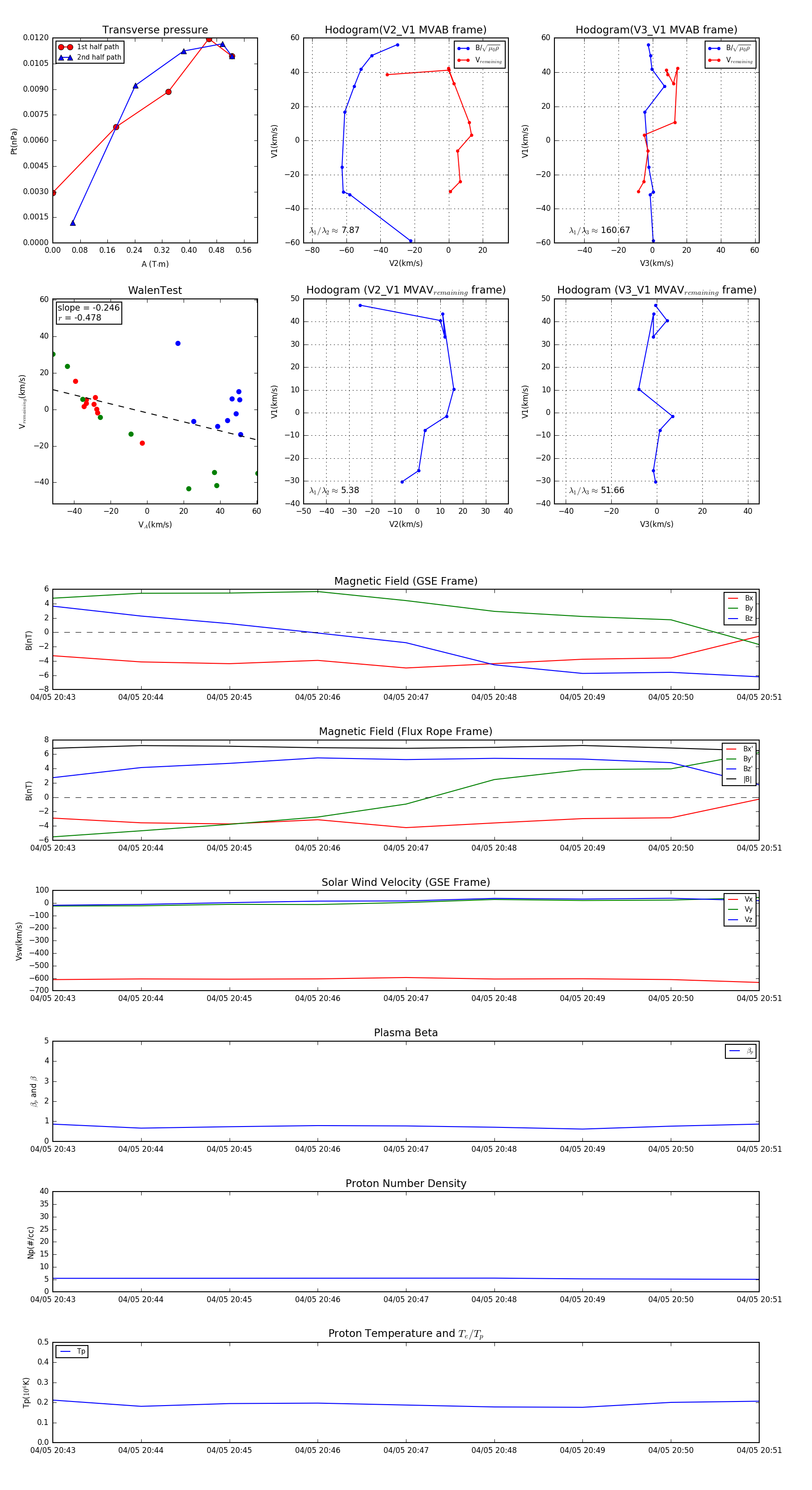
Flux Rope in 2008

Flux Rope Event 2008-04-05 20:43 ~ 2008-04-05 20:51 (9 minutes)


plot