HOME   LIST
‹–   –›

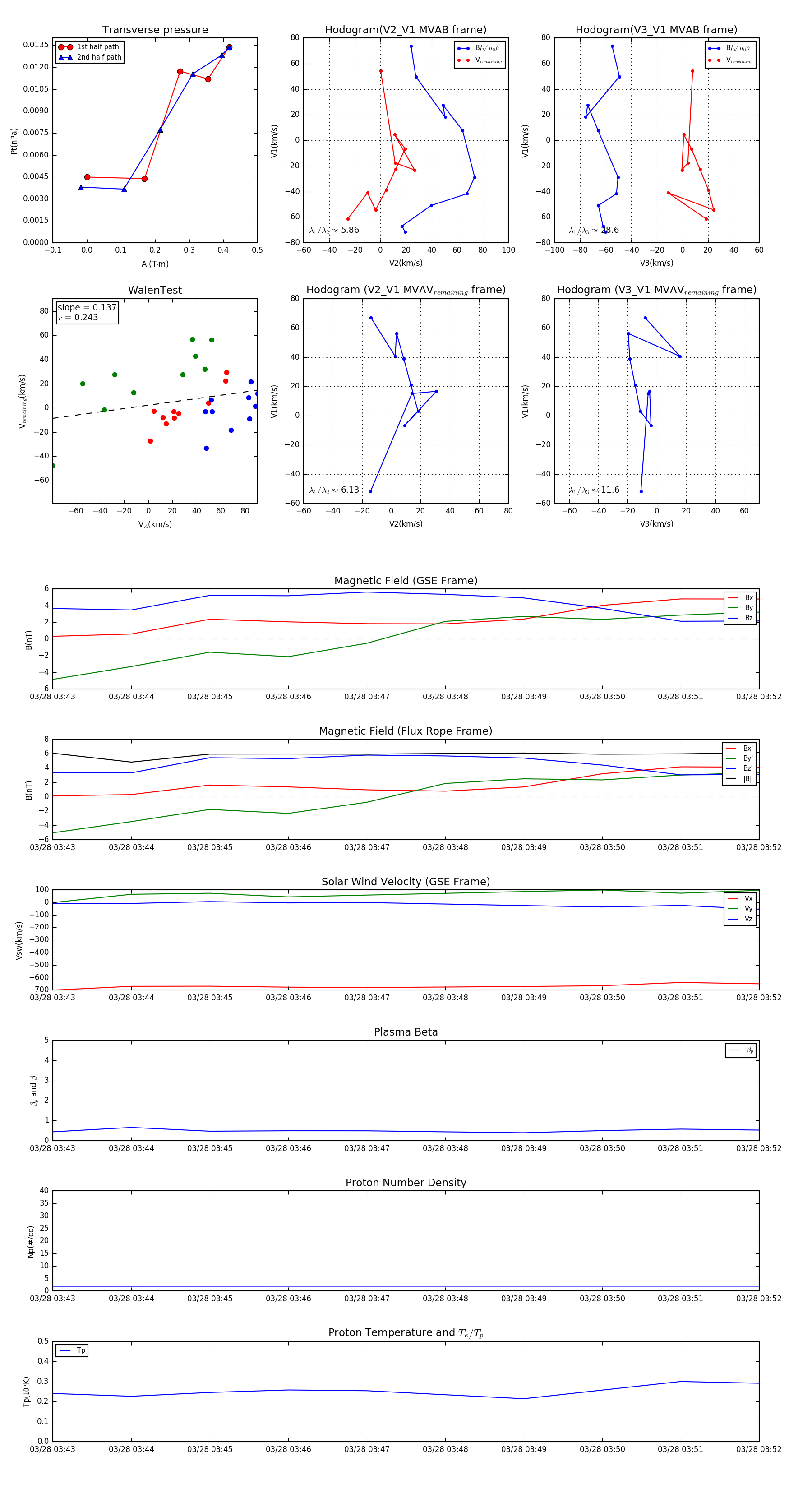
Flux Rope in 2008

Flux Rope Event 2008-03-28 03:43 ~ 2008-03-28 03:52 (10 minutes)


plot