HOME   LIST
‹–   –›

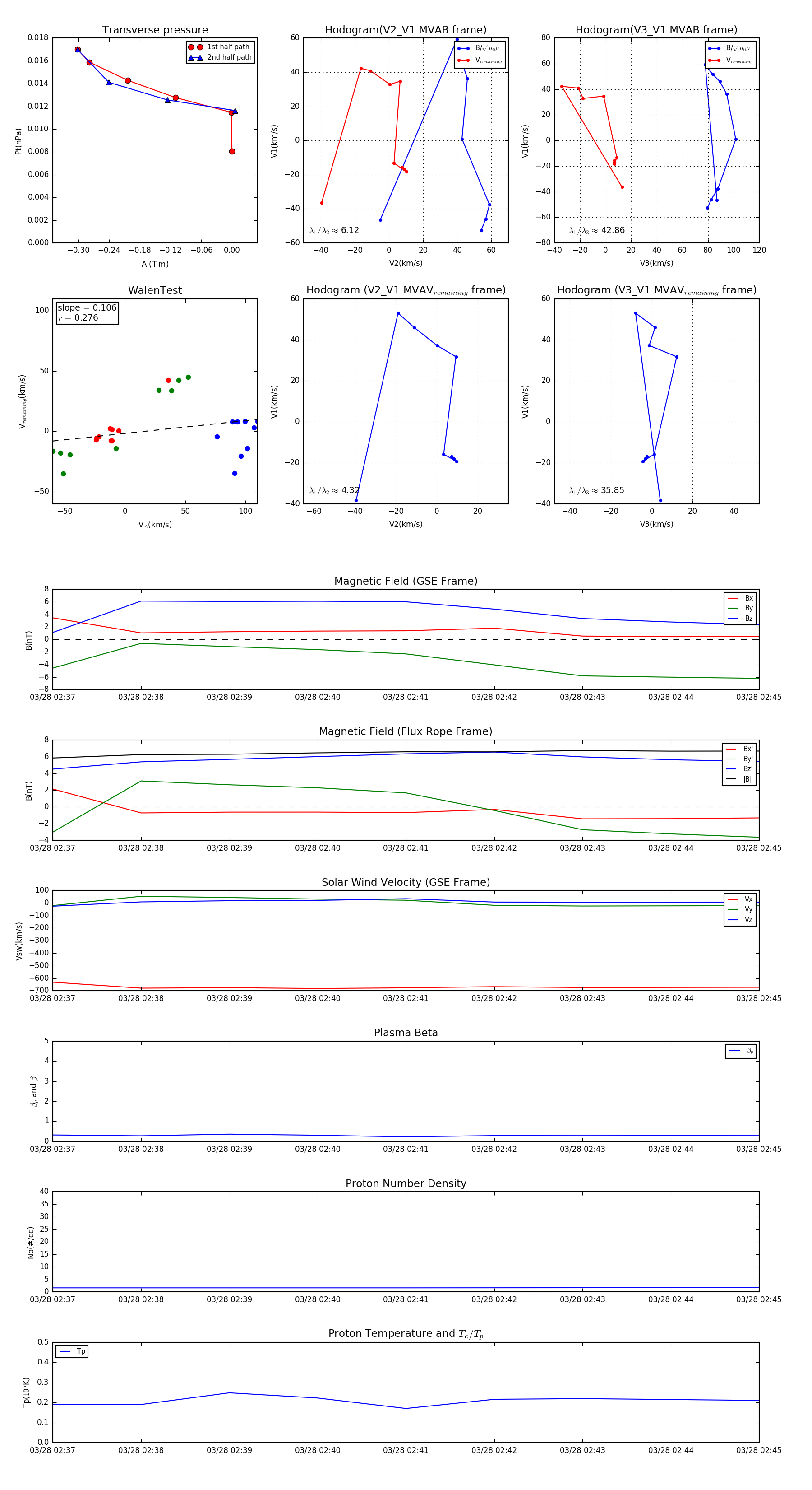
Flux Rope in 2008

Flux Rope Event 2008-03-28 02:37 ~ 2008-03-28 02:45 (9 minutes)


plot