HOME   LIST
‹–   –›

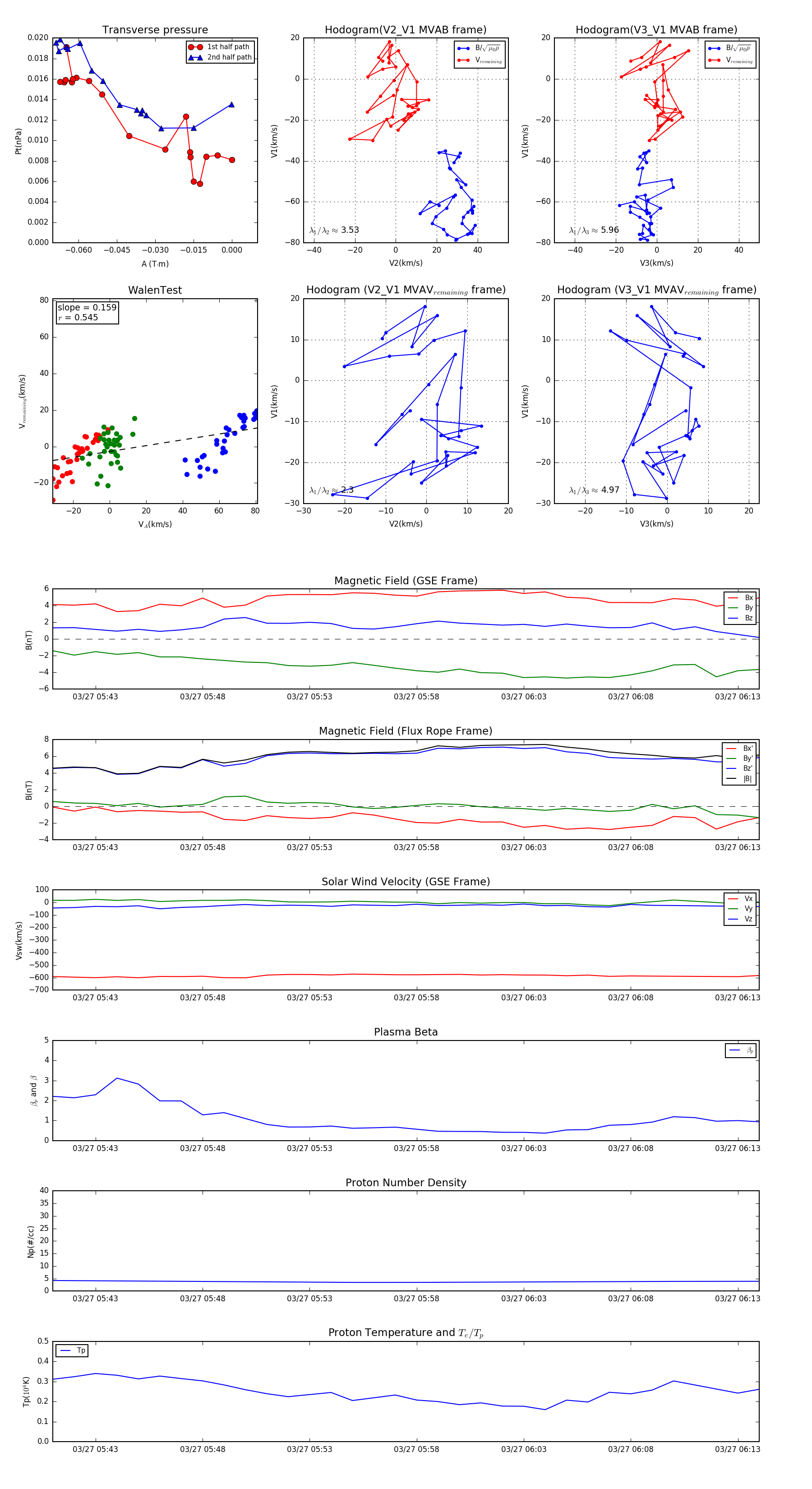
Flux Rope in 2008

Flux Rope Event 2008-03-27 05:41 ~ 2008-03-27 06:14 (34 minutes)


plot