HOME   LIST
‹–   –›

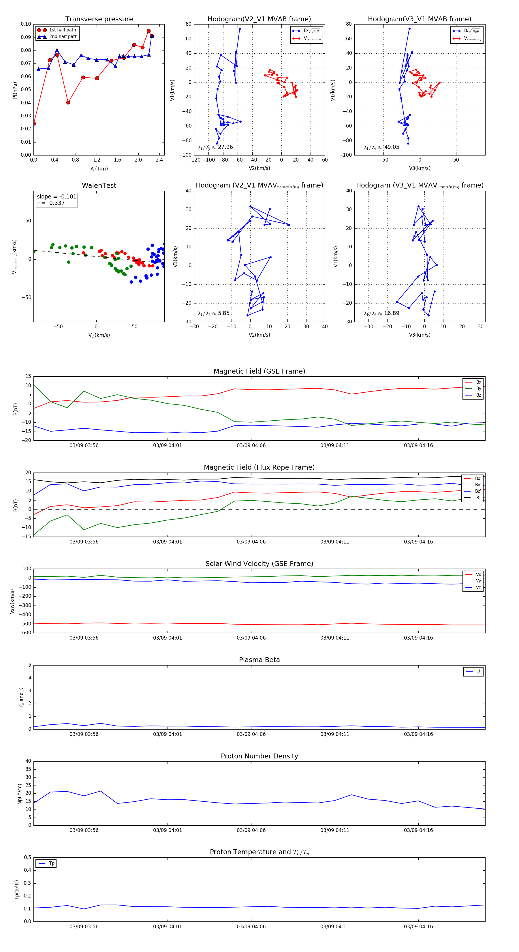
Flux Rope in 2008

Flux Rope Event 2008-03-09 03:53 ~ 2008-03-09 04:20 (28 minutes)


plot