HOME   LIST
‹–   –›

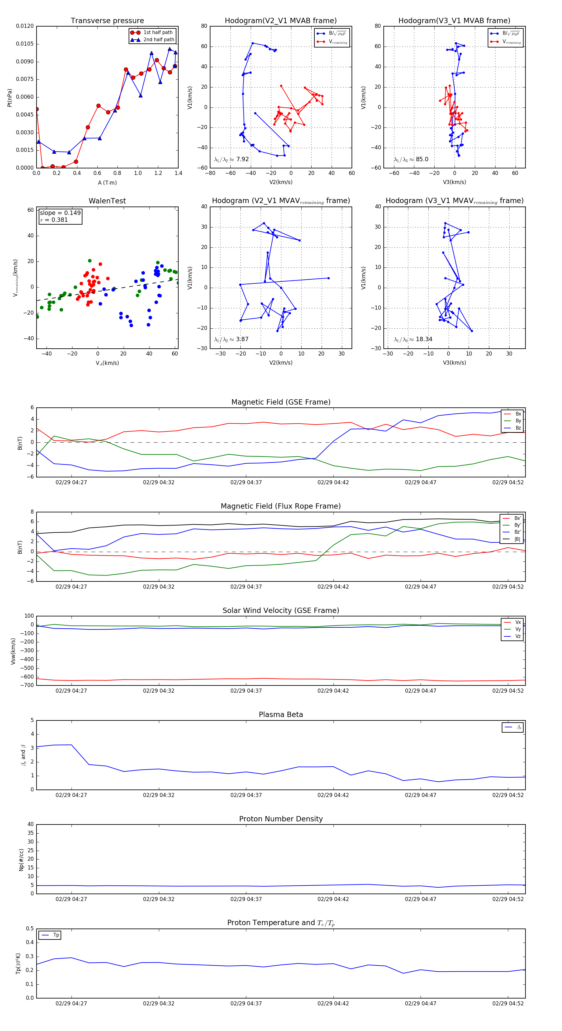
Flux Rope in 2008

Flux Rope Event 2008-02-29 04:25 ~ 2008-02-29 04:53 (29 minutes)


plot