HOME   LIST
‹–   –›

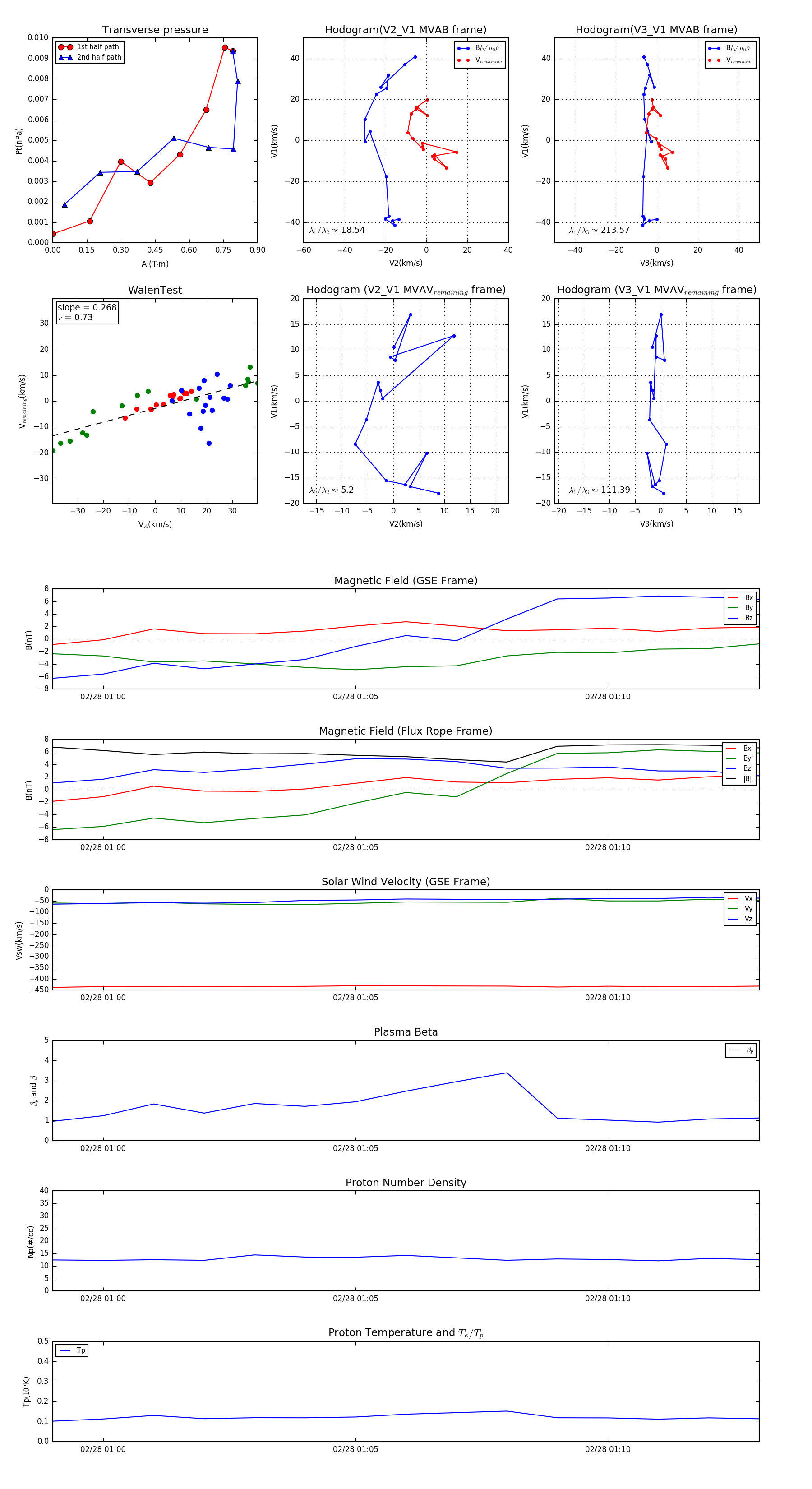
Flux Rope in 2008

Flux Rope Event 2008-02-28 00:59 ~ 2008-02-28 01:13 (15 minutes)


plot