HOME   LIST
‹–   –›

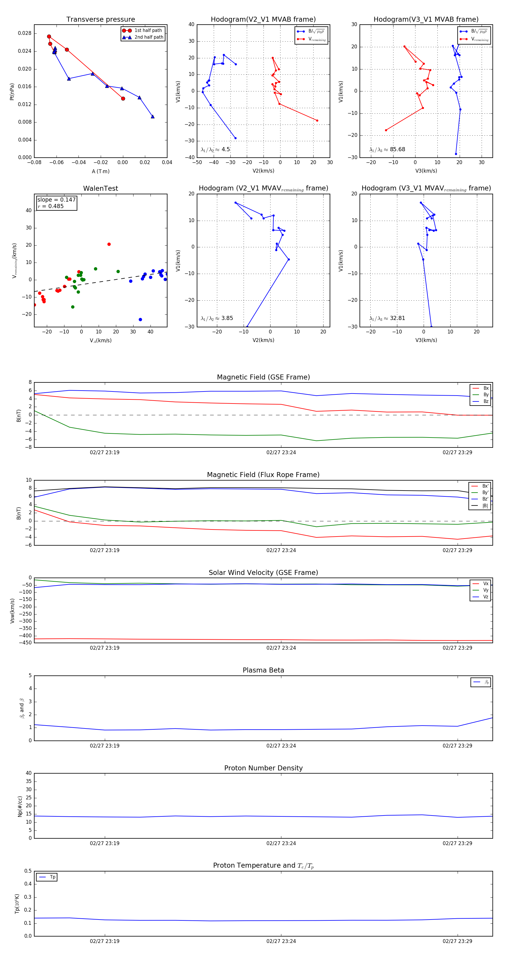
Flux Rope in 2008

Flux Rope Event 2008-02-27 23:17 ~ 2008-02-27 23:30 (14 minutes)


plot