HOME   LIST
‹–   –›

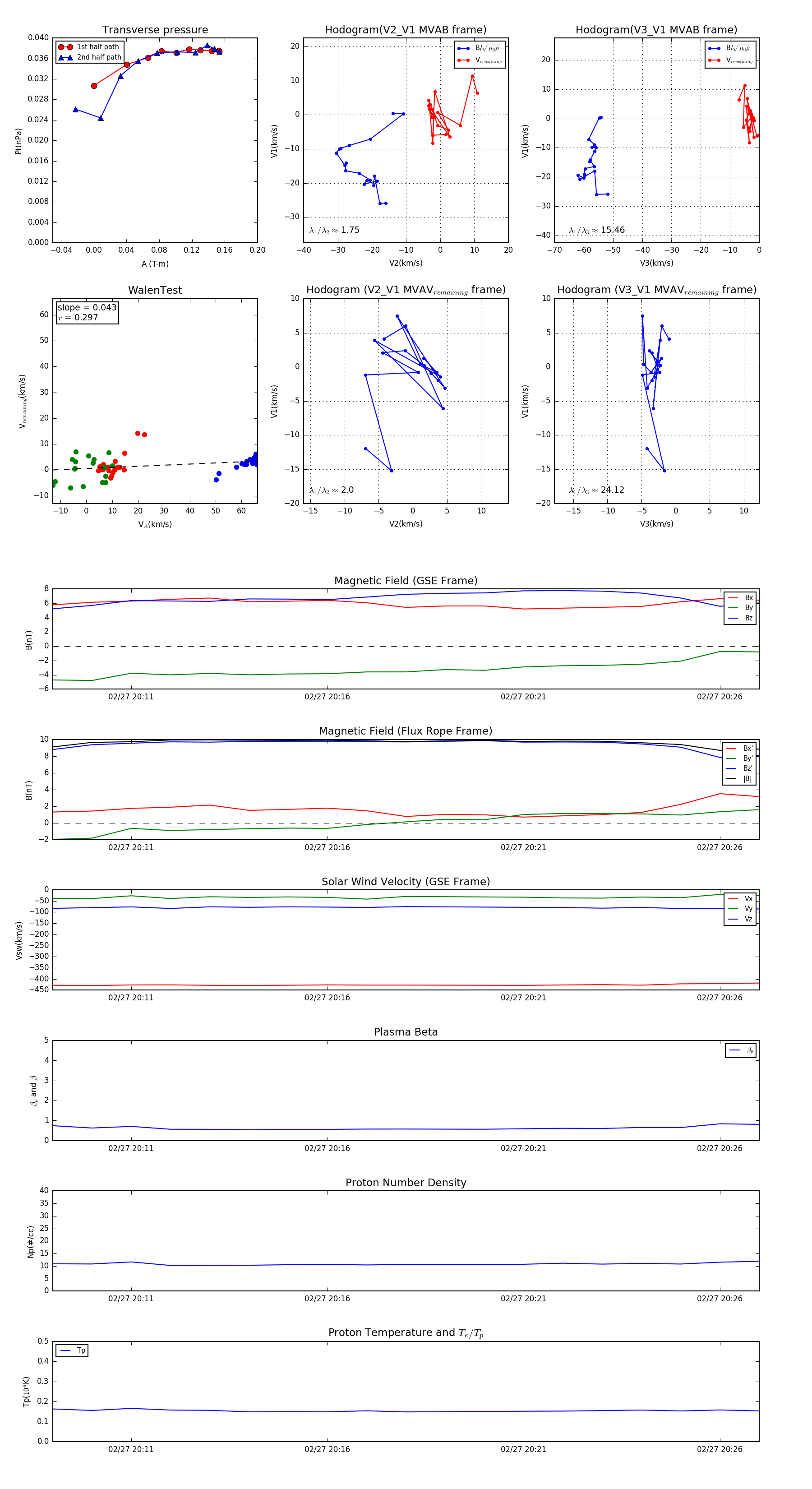
Flux Rope in 2008

Flux Rope Event 2008-02-27 20:09 ~ 2008-02-27 20:27 (19 minutes)


plot