HOME   LIST
‹–   –›

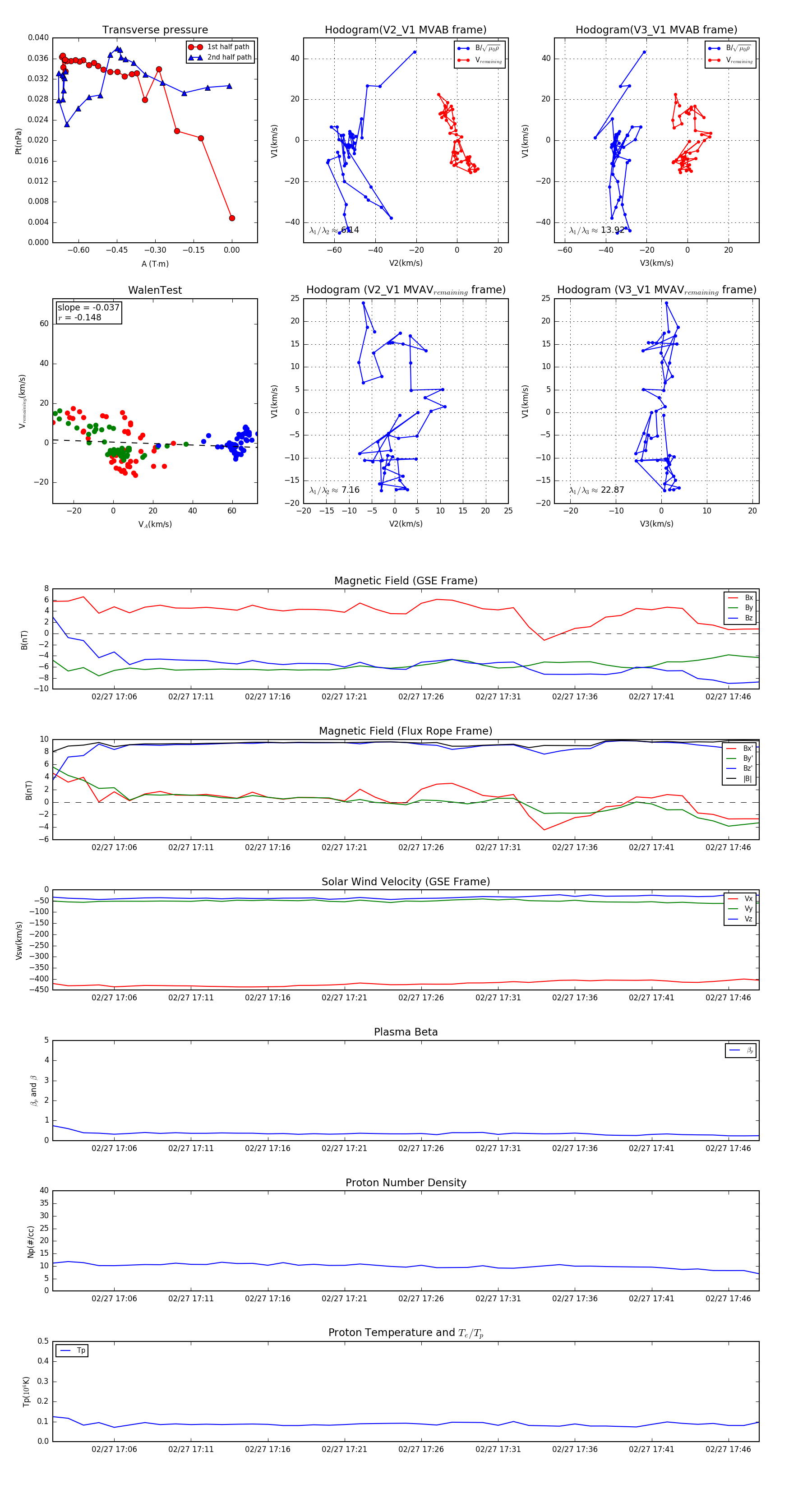
Flux Rope in 2008

Flux Rope Event 2008-02-27 17:02 ~ 2008-02-27 17:48 (47 minutes)


plot