HOME   LIST
‹–   –›

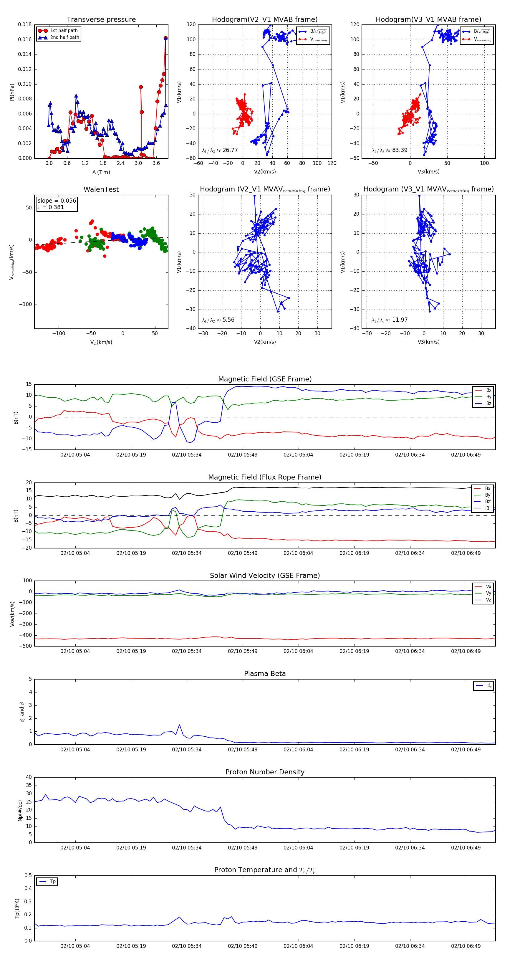
Flux Rope in 2008

Flux Rope Event 2008-02-10 04:53 ~ 2008-02-10 06:57 (125 minutes)


plot