HOME   LIST
‹–   –›

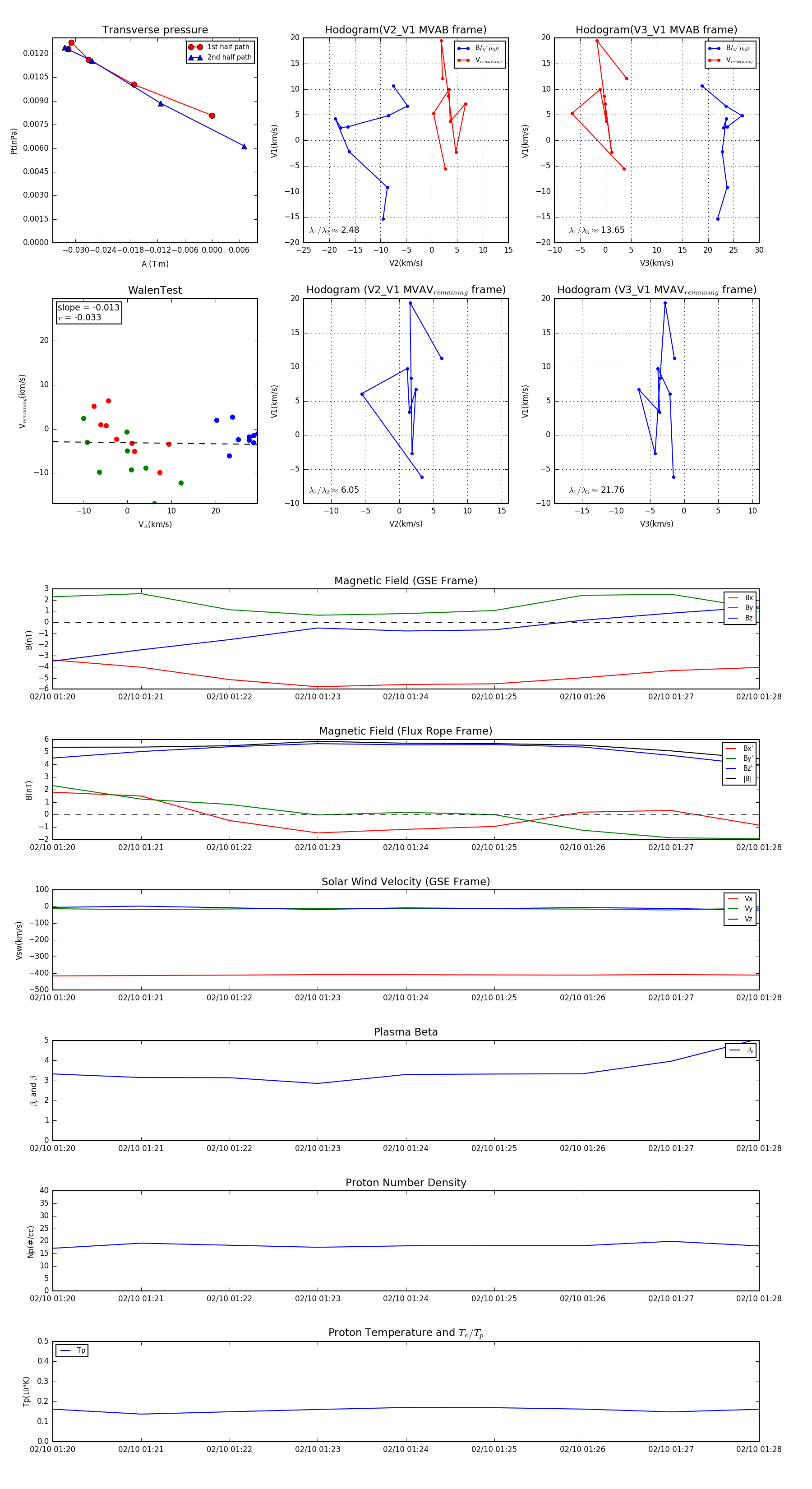
Flux Rope in 2008

Flux Rope Event 2008-02-10 01:20 ~ 2008-02-10 01:28 (9 minutes)


plot